必赢优惠y272net党委理论学习中心组(扩大)2022年第三次集体学习学习计划
时 间:5月10日(周二)14:30
地 点:综合楼第一会议室
主 持 人:校党委书记 刘生元
参会人员:校党委理论学习中心组成员、各党总支书记、各职能部门负责人
集中学习内容:
一、习近平总书记在中国共青团成立100周年庆祝大会上的重要讲话
二、习近平总书记在中国人民大学考察时的重要讲话
三、习近平总书记关于总体国家安全观的重要论述
四、习近平总书记关于做好新时代人才工作的重要思想
五、《历史虚无主义与苏联解体——对苏联亡党亡国30年的思考》专题片
六、交流发言
七、总结讲话
自学内容:
一、习近平总书记关于安全生产重要指示精神
二、习近平总书记关于加强和改进人民信访工作的重要思想
三、习近平总书记在中央政治局第三十八次集体学习时的讲话精神
四、习近平总书记在海南考察时的重要讲话精神
五、习近平总书记关于老干部工作的重要论述
六、习近平总书记给北京科技大学老教授的回信
七、习近平总书记给中国航天科技集团空间站建造青年团队的回信
八、习近平总书记就气候变化问题复信英国小学生
九、习近平总书记致首届大国工匠创新交流大会的贺信
十、《中华人民共和国职业教育法》
十一、《新时代的中国青年》白皮书
十二、《高等学校新冠肺炎疫情防控技术方案(第五版)》
十三、《学校教职员工疫情防控期间行为指引(试行)》
十四、《新时代加强和改进共青团思想政治引领工作实施纲要》
中共必赢优惠y272net委员会
2022年5月9日
习近平总书记在中国人民大学考察时的重要讲话
新华社北京4月25日电 在五四青年节即将到来之际,中共中央总书记、国家主席、中央军委主席习近平25日上午来到中国人民大学考察调研。习近平代表党中央,向全国各族青年致以节日的祝贺,向中国人民大学全体师生员工、向全国广大教育工作者和青年工作者致以诚挚的问候。习近平希望全国广大青年牢记党的教诲,立志民族复兴,不负韶华,不负时代,不负人民,在青春的赛道上奋力奔跑,争取跑出当代青年的最好成绩!
习近平强调,“为谁培养人、培养什么人、怎样培养人”始终是教育的根本问题。要坚持党的领导,坚持马克思主义指导地位,坚持为党和人民事业服务,落实立德树人根本任务,传承红色基因,扎根中国大地办大学,走出一条建设中国特色、世界一流大学的新路。广大青年要做社会主义核心价值观的坚定信仰者、积极传播者、模范践行者,向英雄学习、向前辈学习、向榜样学习,争做堪当民族复兴重任的时代新人,在实现中华民族伟大复兴的时代洪流中踔厉奋发、勇毅前进。
中国人民大学是中国共产党创办的第一所新型正规大学,前身是1937年诞生于抗日战争烽火中的陕北公学,以及后来的华北联合大学和北方大学、华北大学,在长期的办学实践中,注重人文社会科学高等教育和马克思主义教学与研究,被誉为“我国人文社会科学高等教育领域的一面旗帜”。
上午9时20分许,习近平在中国人民大学党委书记张东刚、校长刘伟陪同下,首先来到立德楼,观摩思政课智慧教室现场教学。习近平同青年学生一起就座,认真倾听并参与讨论,对学校立足自身优势,不断推进思政课教学改革创新,打造高精尖水平思政课的做法表示肯定。他强调,思想政治理论课能否在立德树人中发挥应有作用,关键看重视不重视、适应不适应、做得好不好。思政课的本质是讲道理,要注重方式方法,把道理讲深、讲透、讲活,老师要用心教,学生要用心悟,达到沟通心灵、启智润心、激扬斗志。青少年思想政治教育是一个接续的过程,要针对青少年成长的不同阶段,有针对性地开展思想政治教育。希望人民大学绵绵用力,久久为功,止于至善,为全国大中小学思政课教学提供更多“金课”。也鼓励各地高校积极开展与中小学思政课共建,共同推动大中小学思政课一体化建设。习近平勉励同学们坚定中国特色社会主义道路自信、理论自信、制度自信、文化自信,在全面建设社会主义现代化国家新征程中勇当开路先锋、争当事业闯将。
中国人民大学校史展设立于学校博物馆内。习近平来到这里,详细了解学校历史沿革、建设发展和近年来教学科研成果等情况。习近平强调,中国人民大学在抗日烽火中诞生,在党的关怀下发展壮大,具有光荣的革命传统和鲜明的红色基因。一定要把这一光荣传统和红色基因传承好,守好党的这块重要阵地。要加强校史资料的挖掘、整理和研究,讲好中国共产党的故事,讲好党创办人民大学的故事,激励广大师生继承优良传统,赓续红色血脉。
在博物馆门前广场上,习近平看望了老教授、老专家和中青年骨干教师代表,并同他们亲切交谈。看到老教授、老专家身体健康、精神矍铄,习近平非常高兴。他指出,中国人民大学历来是人才荟萃、名家云集的地方。老教授、老专家们为党的教育事业付出了巨大心血,作出了重要贡献。希望中青年教师向老教授老专家学习,立志成为大先生,在教书育人和科研创新上不断创造新业绩。习近平强调,建设世界一流的中国特色社会主义大学,培养社会主义建设者和接班人,必须有世界一流的大师。要高度重视教师队伍建设,特别是要加强中青年教师骨干的培养,把人民大学打造成为我国人文社会科学研究和教学领域的重要人才中心和创新高地。
中国人民大学图书馆以人文社会科学学术性文献馆藏为主,有藏书410余万册。习近平来到这里,考察馆藏红色文献、古籍集中展示,察看现代化检索平台和复印报刊资料等数字化学术资源,听取学校加强文献古籍保护利用,促进理论研究成果转化应用等情况介绍。习近平强调,人民大学馆藏红色文献,鉴证了我们党创办正规高等教育的艰辛历程,是十分宝贵的红色记忆,要精心保护好,逐步推进数字化,让更多的人受到教育、得到启迪。要运用现代科技手段加强古籍典藏的保护修复和综合利用,深入挖掘古籍蕴含的哲学思想、人文精神、价值理念、道德规范,推动中华优秀传统文化创造性转化、创新性发展。要加强学术资源库建设,更好发挥学术文献信息传播、搜集、整合、编辑、拓展、共享功能,打造中国特色、世界一流的学术资源信息平台,提升国家文化软实力。
随后,习近平来到世纪馆北大厅同中国人民大学师生代表座谈。中国人民大学党委书记张东刚、“人民教育家”国家荣誉称号获得者高铭暄、经济学院教授赵峰、新闻学院博士生周晓辉、哲学院本科生王海蓉先后发言,现场气氛轻松热烈。
在认真听取大家发言后,习近平发表重要讲话。他强调,我国有独特的历史、独特的文化、独特的国情,建设中国特色、世界一流大学不能跟在别人后面依样画葫芦,简单以国外大学作为标准和模式,而是要扎根中国大地,走出一条建设中国特色、世界一流大学的新路。中国人民大学从陕北公学成立之初就鲜明提出要培养“革命的先锋队”,到新中国成立之初提出培养“万千建国干部”,到改革开放新时期提出培养“国民表率、社会栋梁”,再到新时代提出培养“复兴栋梁、强国先锋”,始终不变的是“为党育人、为国育才”,展现了“党办的大学让党放心、人民的大学不负人民”的精神品格。希望中国人民大学落实立德树人根本任务,传承红色基因,让听党话、跟党走的信念成为人大师生的自觉追求。
习近平指出,高校是我国哲学社会科学“五路大军”中的重要力量。当前,坚持和发展中国特色社会主义理论和实践提出了大量亟待解决的新问题,世界百年未有之大变局加速演进,世界进入新的动荡变革期,迫切需要回答好“世界怎么了”、“人类向何处去”的时代之题。要坚持把马克思主义基本原理同中国具体实际相结合、同中华优秀传统文化相结合,立足中华民族伟大复兴战略全局和世界百年未有之大变局,不断推进马克思主义中国化时代化。加快构建中国特色哲学社会科学,归根结底是建构中国自主的知识体系。要以中国为观照、以时代为观照,立足中国实际,解决中国问题,不断推动中华优秀传统文化创造性转化、创新性发展,不断推进知识创新、理论创新、方法创新,使中国特色哲学社会科学真正屹立于世界学术之林。哲学社会科学工作者要做到方向明、主义真、学问高、德行正,自觉以回答中国之问、世界之问、人民之问、时代之问为学术己任,以彰显中国之路、中国之治、中国之理为思想追求,在研究解决事关党和国家全局性、根本性、关键性的重大问题上拿出真本事、取得好成果。要发挥哲学社会科学在融通中外文化、增进文明交流中的独特作用,传播中国声音、中国理论、中国思想,让世界更好读懂中国,为推动构建人类命运共同体作出积极贡献。
习近平强调,好的学校特色各不相同,但有一个共同特点,都有一支优秀教师队伍。对教师来说,想把学生培养成什么样的人,自己首先就应该成为什么样的人。培养社会主义建设者和接班人,迫切需要我们的教师既精通专业知识、做好“经师”,又涵养德行、成为“人师”,努力做精于“传道授业解惑”的“经师”和“人师”的统一者。教育是一门“仁而爱人”的事业,有爱才有责任。广大教师要严爱相济、润己泽人,以人格魅力呵护学生心灵,以学术造诣开启学生智慧,把自己的温暖和情感倾注到每一个学生身上,让每一个学生都健康成长,让每一个孩子都有人生出彩的机会。老师应该有言为士则、行为世范的自觉,不断提高自身道德修养,以模范行为影响和带动学生,做学生为学、为事、为人的大先生,成为被社会尊重的楷模,成为世人效法的榜样。
习近平指出,立足新时代新征程,中国青年的奋斗目标和前行方向归结到一点,就是坚定不移听党话、跟党走,努力成长为堪当民族复兴重任的时代新人。希望广大青年用脚步丈量祖国大地,用眼睛发现中国精神,用耳朵倾听人民呼声,用内心感应时代脉搏,把对祖国血浓于水、与人民同呼吸共命运的情感贯穿学业全过程、融汇在事业追求中。
习近平离开学校时,道路两旁站满了师生,大家激动地向总书记问好,齐声高呼“青春向党、不负人民”、“复兴栋梁、强国先锋”,习近平向大家挥手致意,掌声、欢呼声在校园内久久回荡。
王沪宁、丁薛祥及中央和国家机关有关部门负责同志参加有关活动。
习近平总书记关于做好新时代人才工作的重要思想
深入实施新时代人才强国战略
加快建设世界重要人才中心和创新高地
今年是中国共产党成立一百周年。在百年奋斗历程中,我们党始终重视培养人才、团结人才、引领人才、成就人才,团结和支持各方面人才为党和人民事业建功立业。党的十八大以来,党中央作出人才是实现民族振兴、赢得国际竞争主动的战略资源的重大判断,作出全方位培养、引进、使用人才的重大部署,推动新时代人才工作取得历史性成就、发生历史性变革。
第一,党对人才工作的领导全面加强。我们坚持发展是第一要务、创新是第一动力、人才是第一资源,确立人才引领发展的战略地位,发挥重大人才工程牵引作用,深化人才发展体制机制改革,激发各类人才创新活力,各地区各部门抓人才工作的积极性和主动性前所未有,事业发展和政策创新为人才营造的条件前所未有,人才对我国发展的支撑作用前所未有,中华大地正在成为各类人才大有可为、大有作为的热土。
第二,人才队伍快速壮大。全国人才资源总量从2010年的1.2亿人增长到2019年的2.2亿人,其中专业技术人才从5550.4万人增长到7839.8万人。各类研发人员全时当量达到480万人年,居世界首位。
第三,人才效能持续增强。人才对经济社会发展的贡献逐年提升,服务创新驱动发展、决战脱贫攻坚、决胜全面建成小康社会、推动区域协调发展、抗击新冠肺炎疫情等国家重大战略和重大工作卓有成效。我国科技实力正在从量的积累迈向质的飞跃、从点的突破迈向系统能力提升。
第四,人才比较优势稳步增强。我国研发经费投入从2012年的1.03万亿元增长到2020年的2.44万亿元,居世界第二。世界知识产权组织等发布的全球创新指数显示,我国排名从2012年的第34位快速上升到2021年的第12位。
这些事实说明,我国已经拥有一支规模宏大、素质优良、结构不断优化、作用日益突出的人才队伍,我国人才工作站在一个新的历史起点上。
当前,我国进入了全面建设社会主义现代化国家、向第二个百年奋斗目标进军的新征程,我们比历史上任何时期都更加接近实现中华民族伟大复兴的宏伟目标,也比历史上任何时期都更加渴求人才。实现我们的奋斗目标,高水平科技自立自强是关键。综合国力竞争说到底是人才竞争。人才是衡量一个国家综合国力的重要指标。人才是自主创新的关键,顶尖人才具有不可替代性。国家发展靠人才,民族振兴靠人才。我们必须增强忧患意识,更加重视人才自主培养,加快建立人才资源竞争优势。
必须看到,我国人才工作同新形势新任务相比还有很多不适应的地方。人才队伍结构性矛盾突出,人才政策精准化程度不高,人才发展体制机制改革还存在“最后一公里”不畅通的问题,人才评价唯论文、唯职称、唯学历、唯奖项“四唯”等问题仍然比较突出,等等。这些问题,不少是长期存在的难点,需要继续下大气力加以解决。
党的十九届五中全会明确了到2035年我国进入创新型国家前列、建成人才强国的战略目标。做好新时代人才工作,必须坚持党管人才,坚持面向世界科技前沿、面向经济主战场、面向国家重大需求、面向人民生命健康,深入实施新时代人才强国战略,全方位培养、引进、用好人才,加快建设世界重要人才中心和创新高地,为2035年基本实现社会主义现代化提供人才支撑,为2050年全面建成社会主义现代化强国打好人才基础。
一、全面贯彻新时代人才工作新理念新战略新举措
党的十八大以来,党中央深刻回答了为什么建设人才强国、什么是人才强国、怎样建设人才强国的重大理论和实践问题,提出了一系列新理念新战略新举措。
一是坚持党对人才工作的全面领导。这是做好人才工作的根本保证。千秋基业,人才为本。党管人才就是党要领导实施人才强国战略、推进高水平科技自立自强,加强对人才工作的政治引领,全方位支持人才、帮助人才,千方百计造就人才、成就人才,以识才的慧眼、爱才的诚意、用才的胆识、容才的雅量、聚才的良方,着力把党内和党外、国内和国外各方面优秀人才集聚到党和人民的伟大奋斗中来,努力建设一支规模宏大、结构合理、素质优良的人才队伍。
二是坚持人才引领发展的战略地位。这是做好人才工作的重大战略。人才是创新的第一资源,人才资源是我国在激烈的国际竞争中的重要力量和显著优势。创新驱动本质上是人才驱动,立足新发展阶段、贯彻新发展理念、构建新发展格局、推动高质量发展,必须把人才资源开发放在最优先位置,大力建设战略人才力量,着力夯实创新发展人才基础。
三是坚持面向世界科技前沿、面向经济主战场、面向国家重大需求、面向人民生命健康。这是做好人才工作的目标方向。必须支持和鼓励广大科学家和科技工作者紧跟世界科技发展大势,对标一流水平,根据国家发展急迫需要和长远需求,敢于提出新理论、开辟新领域、探索新路径,多出战略性、关键性重大科技成果,不断攻克“卡脖子”关键核心技术,不断向科学技术广度和深度进军,把论文写在祖国大地上,把科技成果应用在实现社会主义现代化的伟大事业中。
四是坚持全方位培养用好人才。这是做好人才工作的重点任务。必须坚定人才培养自信,造就一流科技领军人才和创新团队,培养具有国际竞争力的青年科技人才后备军,用好用活人才,大胆使用青年人才,激发创新活力,放开视野选人才、不拘一格用人才。
五是坚持深化人才发展体制机制改革。这是做好人才工作的重要保障。必须破除人才培养、使用、评价、服务、支持、激励等方面的体制机制障碍,破除“四唯”现象,向用人主体授权,为人才松绑,把我国制度优势转化为人才优势、科技竞争优势,加快形成有利于人才成长的培养机制、有利于人尽其才的使用机制、有利于人才各展其能的激励机制、有利于人才脱颖而出的竞争机制,把人才从科研管理的各种形式主义、官僚主义的束缚中解放出来。
六是坚持聚天下英才而用之。这是做好人才工作的基本要求。中国发展需要世界人才的参与,中国发展也为世界人才提供机遇。必须实行更加积极、更加开放、更加有效的人才引进政策,用好全球创新资源,精准引进急需紧缺人才,形成具有吸引力和国际竞争力的人才制度体系,加快建设世界重要人才中心和创新高地。
七是坚持营造识才爱才敬才用才的环境。这是做好人才工作的社会条件。必须积极营造尊重人才、求贤若渴的社会环境,公正平等、竞争择优的制度环境,待遇适当、保障有力的生活环境,为人才心无旁骛钻研业务创造良好条件,在全社会营造鼓励大胆创新、勇于创新、包容创新的良好氛围。
八是坚持弘扬科学家精神。这是做好人才工作的精神引领和思想保证。必须弘扬胸怀祖国、服务人民的爱国精神,勇攀高峰、敢为人先的创新精神,追求真理、严谨治学的求实精神,淡泊名利、潜心研究的奉献精神,集智攻关、团结协作的协同精神,甘为人梯、奖掖后学的育人精神,教育引导各类人才矢志爱国奋斗、锐意开拓创新。
以上8条,是我们对我国人才事业发展规律性认识的深化,要始终坚持并不断丰富发展。
二、加快建设世界重要人才中心和创新高地
人类历史上,科技和人才总是向发展势头好、文明程度高、创新最活跃的地方集聚。16世纪以来,全球先后形成5个科学和人才中心。一是16世纪的意大利,文艺复兴运动促进了科学发展,产生了哥白尼、伽利略、达·芬奇、维萨里等一大批科学家,诞生了《天体运行论》、《人体结构》、天文望远镜等一大批科学名著和科学发明。二是17世纪的英国,培根经验主义理论和“知识就是力量”的理念加速了科学进步,产生了牛顿、波义耳等科学大师,开辟了力学、化学等多个学科,成为推动第一次工业革命的先导。三是18世纪的法国,启蒙运动营造了向往科学的社会氛围,产生了拉格朗日、拉普拉斯、拉瓦锡、安培等为代表的一大批卓越科学家,在分析力学、热力学、化学等学科领域作出重大建树。四是19世纪的德国,产生了爱因斯坦、普朗克、欧姆、高斯、黎曼、李比希、霍夫曼等一大批科学家,创立了相对论、量子力学、有机化学、细胞学说等重大科学理论。五是20世纪的美国,集聚了费米、冯·诺依曼等一大批顶尖科学家,产生了贝尔、爱迪生、肖克利等一大批顶尖发明家,美国获得了近70%的诺贝尔奖,产出占同期世界总数60%以上的科学成果,集聚了全球近50%的高被引科学家。
现在,世界新一轮科技革命和产业变革迅猛发展,我们既面临难得历史机遇,又面临严峻挑战。中华民族是勤劳智慧的民族,千百年来我国科技创新为人类文明作出了巨大贡献。近代以来,我国没有抓住工业革命的历史机遇,后又饱经战乱和列强欺凌,导致我国科技和人才长期落后。现在,我国正处于政治最稳定、经济最繁荣、创新最活跃的时期,党的坚强领导和我国社会主义制度的政治优势,基础研究和应用基础研究实现重大突破,面向国家重大需求的战略高技术研究取得重要成果,应用研究引领产业向中高端迈进,为我们加快建设世界重要人才中心和创新高地创造了有利条件。
加快建设世界重要人才中心和创新高地,必须把握战略主动,做好顶层设计和战略谋划。我们的目标是:到2025年,全社会研发经费投入大幅增长,科技创新主力军队伍建设取得重要进展,顶尖科学家集聚水平明显提高,人才自主培养能力不断增强,在关键核心技术领域拥有一大批战略科技人才、一流科技领军人才和创新团队;到2030年,适应高质量发展的人才制度体系基本形成,创新人才自主培养能力显著提升,对世界优秀人才的吸引力明显增强,在主要科技领域有一批领跑者,在新兴前沿交叉领域有一批开拓者;到2035年,形成我国在诸多领域人才竞争比较优势,国家战略科技力量和高水平人才队伍位居世界前列。
加快建设世界重要人才中心和创新高地,需要进行战略布局。综合考虑,可以在北京、上海、粤港澳大湾区建设高水平人才高地,一些高层次人才集中的中心城市也要着力建设吸引和集聚人才的平台,开展人才发展体制机制综合改革试点,集中国家优质资源重点支持建设一批国家实验室和新型研发机构,发起国际大科学计划,为人才提供国际一流的创新平台,加快形成战略支点和雁阵格局。
三、深化人才发展体制机制改革
党的十八大以来,我们在改革人才培养、使用、评价、服务、支持、激励等机制方面下了很大功夫,取得了积极成效。同时,人才发展体制机制改革“破”得不够、“立”得也不够,既有中国特色又有国际竞争比较优势的人才发展体制机制还没真正建立。要坚持问题导向,着力解决多年困扰、反映强烈的突出问题。
第一,向用人主体授权。人才怎样用好,用人单位最有发言权。当务之急是要根据需要和实际向用人主体充分授权,真授、授到位。行政部门应该下放的权力都要下放,用人单位可以自己决定的事情都应该由用人单位决定,发挥用人主体在人才培养、引进、使用中的积极作用。用人主体要发挥主观能动性,增强服务意识和保障能力,建立有效的自我约束和外部监督机制,确保下放的权限接得住、用得好。用人单位要切实履行好主体责任,用不好授权、履责不到位的要问责。
第二,积极为人才松绑。长期以来,一些部门和单位习惯把人才管住,许多政策措施还是着眼于管,而在服务、支持、激励等方面措施不多、方法不灵。要遵循人才成长规律和科研规律,进一步破除“官本位”、行政化的传统思维,不能简单套用行政管理的办法对待科研工作,不能像管行政干部那样管科研人才。要完善人才管理制度,做到人才为本、信任人才、尊重人才、善待人才、包容人才。要赋予科学家更大技术路线决定权、更大经费支配权、更大资源调度权,放手让他们把才华和能量充分释放出来。同时,要建立健全责任制和“军令状”制度,确保科研项目取得成效。要深化科研经费管理改革,落实让经费为人的创造性活动服务的理念。要改革科研项目管理,优化整合人才计划,让人才静心做学问、搞研究,多出成果、出好成果。
第三,完善人才评价体系。我国人才发展体制机制一个突出问题是人才评价体系不合理,“四唯”现象仍然严重,人才“帽子”满天飞,滋长急功近利、浮躁浮夸等不良风气。要加快建立以创新价值、能力、贡献为导向的人才评价体系,基础前沿研究突出原创导向,社会公益性研究突出需求导向,应用技术开发和成果转化评价突出市场导向,形成并实施有利于科技人才潜心研究和创新的评价体系。要继续采取措施为“帽子热”降温,避免简单以学术头衔、人才称号确定薪酬待遇、配置学术资源的倾向。要面向国家战略需求推进院士制度改革,更好发挥广大院士在科研攻关、战略咨询、学科发展和人才培养中的作用。
四、加快建设国家战略人才力量
战略人才站在国际科技前沿、引领科技自主创新、承担国家战略科技任务,是支撑我国高水平科技自立自强的重要力量,要把建设战略人才力量作为重中之重来抓。
第一,大力培养使用战略科学家。“统军持势者,将也;制胜败敌者,众也。”战略科学家是科学帅才,是国家战略人才力量中的“关键少数”。当前,全球进入大科学时代,科学研究的复杂性、系统性、协同性显著增强,战略科学家的重要性日益凸显。
战略科学家从哪里来?归根到底要从科技创新主战场中涌现出来,从科技创新主力军中成长起来。要坚持实践标准,在国家重大科技任务担纲领衔者中发现具有深厚科学素养、长期奋战在科研第一线,视野开阔,前瞻性判断力、跨学科理解能力、大兵团作战组织领导能力强的科学家。要坚持长远眼光,有意识地发现和培养更多具有战略科学家潜质的高层次复合型人才,形成战略科学家成长梯队。党和国家要加强和完善对国家重大科研项目的领导和指导。
第二,打造大批一流科技领军人才和创新团队。要建立“卡脖子”关键核心技术攻关人才特殊调配机制,制定实施专项行动计划,跨部门、跨地区、跨行业、跨体制调集领军人才,组建攻坚团队。要发挥国家实验室、国家科研机构、高水平研究型大学、科技领军企业的国家队作用,加速集聚、重点支持一流科技领军人才和创新团队。要围绕国家重点领域、重点产业,组织产学研协同攻关,在重大科研任务中培养人才。要优化领军人才发现机制和项目团队遴选机制,探索新的项目组织方式,对领军人才实行人才梯队配套、科研条件配套、管理机制配套的特殊政策,加快“卡脖子”关键核心技术突破。
第三,造就规模宏大的青年科技人才队伍。青年人才是国家战略人才力量的源头活水。有研究表明,自然科学家发明创造的最佳年龄段是25岁到45岁。我国青年科技人才存在担纲机会少、成长通道窄、生活压力大等问题。青年人才把精力过多投入到职称评审、项目申报、“帽子”竞争上,在薪酬待遇、住房、子女入学等方面还存在不少实际困难。要把培育国家战略人才力量的政策重心放在青年科技人才上,给予青年人才更多的信任、更好的帮助、更有力的支持,支持青年人才挑大梁、当主角。各类人才培养引进支持计划要向青年人才倾斜,扩大支持规模,优化支持方式。要重视解决青年科技人才面临的实际困难,让青年科技人才安身、安心、安业。要完善优秀青年人才全链条培养制度,组织实施高校优秀毕业生接续培养计划,从高校、科研院所、企业遴选高水平导师,赋予高端人才培养任务。
第四,培养大批卓越工程师。制造业是我国的立国之本、强国之基。我国是世界上唯一拥有全部工业门类的国家,同时我国制造业总体上仍处于全球价值链的中低端,许多产业面临工程师数量不足、质量不高问题。要探索形成中国特色、世界水平的工程师培养体系,努力建设一支爱党报国、敬业奉献、具有突出技术创新能力、善于解决复杂工程问题的工程师队伍。
培养卓越工程师,必须调动好高校和企业两个积极性。高校要深化工程教育改革,加大理工科人才培养分量,探索实行高校和企业联合培养高素质复合型工科人才的有效机制。这要作为高校特别是“双一流”大学建设的重要任务。企业要把培养环节前移,同高校一起设计培养目标、制定培养方案、实施培养过程,实行校企“双导师制”,实现产学研深度融合,解决工程技术人才培养与生产实践脱节的突出问题。
五、全方位培养、引进、用好人才
“水积而鱼聚,木茂而鸟集。”我们要锚定2035年跻身创新型国家前列、建成人才强国的远景目标,下大气力全方位培养、引进、用好人才。
第一,走好人才自主培养之路。培养人才是国家和民族长远发展的大计,当今世界人才的竞争首先是人才培养的竞争。中国是一个大国,对人才数量、质量、结构的需求是全方位的,满足这样庞大的人才需求必须主要依靠自己培养,提高人才供给自主可控能力。我国拥有世界上规模最大的高等教育体系,有各项事业发展的广阔舞台,完全能够源源不断培养造就大批优秀人才,完全能够培养出大师。我们要有这样的决心、这样的自信!
人才培养首先要聚焦解决基础研究人才数量不足、质量不高问题。高校特别是“双一流”大学要发挥培养基础研究人才主力军作用,全方位谋划基础学科人才培养,突破常规,创新模式,更加重视科学精神、创新能力、批判性思维的培养教育。要建设一批基础学科培养基地,吸引最优秀的学生立志投身基础研究,加大重大原始创新人才培养力度。要建立交叉学科发展引导机制,培养高水平复合型人才。要制定实施基础研究人才专项,长期稳定支持一批在自然科学领域取得突出成绩且具有明显创新潜力的青年人才。
全面建设社会主义现代化强国,要培养造就大批哲学家、社会科学家、文学艺术家等各方面人才。近年来,我国哲学社会科学和文学艺术人才队伍不断壮大、素质不断提升、结构不断优化,但还存在不少问题。要培养造就一批善于思考和研究中国问题的人才,立足当代中国正在经历的社会变革和创新实践,发现新问题、提出新观点、构建新理论,推进马克思主义中国化、时代化,回答好中国共产党为什么能、马克思主义为什么行、中国特色社会主义为什么好的问题。要培养造就一批善于传播中华优秀文化的人才,发出中国声音、讲好中国故事,不断提高国际传播影响力、中华文化感召力、中国形象亲和力、中国话语说服力和国际舆论引导力。要研究编制哲学社会科学和文学艺术人才发展规划,为构建中国特色哲学社会科学、繁荣发展社会主义文艺提供坚实人才支撑。
第二,加大人才对外开放力度。强调人才自主培养,绝不意味着自我隔绝。要结合新形势加强人才国际交流,坚持全球视野、世界一流水平,千方百计引进那些能为我所用的顶尖人才,使更多全球智慧资源、创新要素为我所用。人才对外开放是双向的,不仅要引进来,还要走出去。要采取多种方式开辟人才走出去培养的新路子,使人才培养渠道多元化,储备更多人才。
第三,用好用活各类人才。对待急需紧缺的特殊人才,要有特殊政策,不要求全责备,不要论资排辈,不要都用一把尺子衡量,让有真才实学的人才英雄有用武之地。要建立以信任为基础的人才使用机制,允许失败、宽容失败,完善科学家本位的科研组织体系,完善科研任务“揭榜挂帅”、“赛马”制度,实行目标导向的“军令状”制度,鼓励科技领军人才挂帅出征。要为各类人才搭建干事创业的平台,构建充分体现知识、技术等创新要素价值的收益分配机制,让事业激励人才,让人才成就事业。
这里,我要特别强调的是,做好人才工作必须坚持正确政治方向,不断加强和改进知识分子工作,鼓励人才深怀爱国之心、砥砺报国之志,主动担负起时代赋予的使命责任。广大人才要继承和发扬老一辈科学家胸怀祖国、服务人民的优秀品质,心怀“国之大者”,为国分忧、为国解难、为国尽责。要优化人才表彰奖励制度,加大先进典型宣传力度,在全社会推动形成尊重人才的风尚。
各级党委(党组)要完善党委统一领导,组织部门牵头抓总,职能部门各司其职、密切配合,社会力量广泛参与的人才工作格局。各级党委组织部门要在党委领导下,统筹推进人才工作重大举措。各地区各部门要立足实际、突出重点,解决人才反映强烈的实际问题。要健全政府、社会、单位多元化人才投入机制,加大人才发展投入,提高人才投入效益。各级党委宣传部门,各级教育、科技、工信、安全、人社、文旅、国资、金融、外事等部门,要充分发挥职能作用,共同抓好人才工作各项任务落实。
※这是习近平总书记2021年9月27日在中央人才工作会议上的讲话。
习近平总书记关于安全生产重要指示精神
新华社北京4月30日电 4月29日12时24分,湖南长沙市望城区金山桥街道金坪社区一居民自建房发生倒塌事故。截至目前,仍有数十人被困。
事故发生后,中共中央总书记、国家主席、中央军委主席习近平立即作出重要指示,要不惜代价搜救被困人员,全力救治受伤人员,妥善做好安抚安置等善后工作;同时注意科学施救,防止发生次生灾害。要彻查事故原因,依法严肃追究责任,从严处理相关责任人,及时发布权威信息。近年来多次发生自建房倒塌事故,造成重大人员伤亡,务必引起高度重视。要对全国自建房安全开展专项整治,彻查隐患,及时解决。坚决防范各类重大事故发生,切实保障人民群众生命财产安全和社会大局稳定。 中共中央政治局常委、国务院总理李克强作出批示,要求抢抓黄金救援时间全力、科学搜救被困人员,做好伤员救治,尽最大努力减少因伤致残和死亡。同时妥善做好家属安抚等善后工作,实事求是、公开透明发布信息。要认真查明事故原因,依法依规严肃问责。要督促各地深入排查整治建筑行业尤其是经营性自建房安全隐患,严防重特大事故发生。
根据习近平指示和李克强要求,国务委员王勇和应急管理部、住房和城乡建设部、教育部、国家卫生健康委等部门负责同志赶赴现场指导事故救援和应急处置工作。湖南省、长沙市党政负责同志已在现场指挥处置。目前,现场救援、伤员救治和事故原因调查等工作正在紧张有序进行中。
习近平对东航客机坠毁作出重要指示
新华社北京3月21日电 3月21日14时38分许,东方航空公司MU5735航班执行昆明-广州任务时,在广西梧州市上空失联并坠毁。机上载有乘客123人、机组人员9人。
事故发生后,中共中央总书记、国家主席、中央军委主席习近平立即作出重要指示,惊悉东航MU5735航班失事,要立即启动应急机制,全力组织搜救,妥善处置善后。国务院委派领导同志靠前协调处理,尽快查明事故原因,举一反三,加强民用航空领域安全隐患排查,狠抓责任落实,确保航空运行绝对安全,确保人民生命绝对安全。
中共中央政治局常委、国务院总理李克强作出批示,要求全力以赴搜寻幸存者,尽一切可能救治伤员,妥善处理善后事宜,做好遇难者家属安抚和服务,实事求是、及时准确发布信息,认真严肃查明事故原因,采取有力措施加强民航安全管理。
根据习近平指示和李克强要求,中国民航局、应急管理部等有关部门已派出工作组赴现场指导处置,并调派广西、广东两地救援力量赶赴现场参与救援。目前,现场救援、善后处置及事故原因调查等工作正在进行中。
习近平总书记关于加强和改进人民信访工作的重要思想
近日,中共中央、国务院印发了《信访工作条例》(以下简称《条例》),并发出通知,要求各地区各部门认真遵照执行。
通知指出,信访工作是党的群众工作的重要组成部分,是了解社情民意的重要窗口。《条例》以习近平新时代中国特色社会主义思想为指导,深入贯彻习近平总书记关于加强和改进人民信访工作的重要思想,总结党长期以来领导和开展信访工作经验特别是党的十八大以来信访工作制度改革成果,坚持和加强党对信访工作的全面领导,理顺信访工作体制机制,是新时代信访工作的基本遵循。
通知要求,各地区各部门要把握新时代信访工作原则和要求,践行以人民为中心的发展思想,完善信访工作责任体系,把党中央关于信访工作的方针政策和决策部署落到实处。要做好《条例》实施和国务院《信访条例》按法定程序废止前的相关工作衔接,确保顺畅平稳过渡。要做好《条例》的学习培训、宣传解读和落实情况的督促检查,在全社会营造办事依法、遇事找法、解决问题用法、化解矛盾靠法的良好环境。信访工作联席会议、信访部门要牢记职责使命,坚持人民至上,强化问题导向,主动担当作为,不断提高工作能力和水平。各地区各部门在执行《条例》中的重要情况和建议,要及时报告党中央、国务院。
《信访工作条例》全文如下。
信 访 工 作 条 例
(2022年1月24日中共中央政治局会议审议批准 2022年2月25日中共中央、国务院发布)
第一章 总 则
第一条 为了坚持和加强党对信访工作的全面领导,做好新时代信访工作,保持党和政府同人民群众的密切联系,制定本条例。
第二条 本条例适用于各级党的机关、人大机关、行政机关、政协机关、监察机关、审判机关、检察机关以及群团组织、国有企事业单位等开展信访工作。
第三条 信访工作是党的群众工作的重要组成部分,是党和政府了解民情、集中民智、维护民利、凝聚民心的一项重要工作,是各级机关、单位及其领导干部、工作人员接受群众监督、改进工作作风的重要途径。
第四条 信访工作坚持以马克思列宁主义、毛泽东思想、邓小平理论、“三个代表”重要思想、科学发展观、习近平新时代中国特色社会主义思想为指导,贯彻落实习近平总书记关于加强和改进人民信访工作的重要思想,增强“四个意识”、坚定“四个自信”、做到“两个维护”,牢记为民解难、为党分忧的政治责任,坚守人民情怀,坚持底线思维、法治思维,服务党和国家工作大局,维护群众合法权益,化解信访突出问题,促进社会和谐稳定。
第五条 信访工作应当遵循下列原则:
(一)坚持党的全面领导。把党的领导贯彻到信访工作各方面和全过程,确保正确政治方向。
(二)坚持以人民为中心。践行党的群众路线,倾听群众呼声,关心群众疾苦,千方百计为群众排忧解难。
(三)坚持落实信访工作责任。党政同责、一岗双责,属地管理、分级负责,谁主管、谁负责。
(四)坚持依法按政策解决问题。将信访纳入法治化轨道,依法维护群众权益、规范信访秩序。
(五)坚持源头治理化解矛盾。多措并举、综合施策,着力点放在源头预防和前端化解,把可能引发信访问题的矛盾纠纷化解在基层、化解在萌芽状态。
第六条 各级机关、单位应当畅通信访渠道,做好信访工作,认真处理信访事项,倾听人民群众建议、意见和要求,接受人民群众监督,为人民群众服务。
第二章 信访工作体制
第七条 坚持和加强党对信访工作的全面领导,构建党委统一领导、政府组织落实、信访工作联席会议协调、信访部门推动、各方齐抓共管的信访工作格局。
第八条 党中央加强对信访工作的统一领导:
(一)强化政治引领,确立信访工作的政治方向和政治原则,严明政治纪律和政治规矩;
(二)制定信访工作方针政策,研究部署信访工作中事关党和国家工作大局、社会和谐稳定、群众权益保障的重大改革措施;
(三)领导建设一支对党忠诚可靠、恪守为民之责、善做群众工作的高素质专业化信访工作队伍,为信访工作提供组织保证。
第九条 地方党委领导本地区信访工作,贯彻落实党中央关于信访工作的方针政策和决策部署,执行上级党组织关于信访工作的部署要求,统筹信访工作责任体系构建,支持和督促下级党组织做好信访工作。
地方党委常委会应当定期听取信访工作汇报,分析形势,部署任务,研究重大事项,解决突出问题。
第十条 各级政府贯彻落实上级党委和政府以及本级党委关于信访工作的部署要求,科学民主决策、依法履行职责,组织各方力量加强矛盾纠纷排查化解,及时妥善处理信访事项,研究解决政策性、群体性信访突出问题和疑难复杂信访问题。
第十一条 中央信访工作联席会议在党中央、国务院领导下,负责全国信访工作的统筹协调、整体推进、督促落实,履行下列职责:
(一)研究分析全国信访形势,为中央决策提供参考;
(二)督促落实党中央关于信访工作的方针政策和决策部署;
(三)研究信访制度改革和信访法治化建设重大问题和事项;
(四)研究部署重点工作任务,协调指导解决具有普遍性的信访突出问题;
(五)领导组织信访工作责任制落实、督导考核等工作;
(六)指导地方各级信访工作联席会议工作;
(七)承担党中央、国务院交办的其他事项。
中央信访工作联席会议由党中央、国务院领导同志以及有关部门负责同志担任召集人,各成员单位负责同志参加。中央信访工作联席会议办公室设在国家信访局,承担联席会议的日常工作,督促检查联席会议议定事项的落实。
第十二条 中央信访工作联席会议根据工作需要召开全体会议或者工作会议。研究涉及信访工作改革发展的重大问题和重要信访事项的处理意见,应当及时向党中央、国务院请示报告。
中央信访工作联席会议各成员单位应当落实联席会议确定的工作任务和议定事项,及时报送落实情况;及时将本领域重大敏感信访问题提请联席会议研究。
第十三条 地方各级信访工作联席会议在本级党委和政府领导下,负责本地区信访工作的统筹协调、整体推进、督促落实,协调处理发生在本地区的重要信访问题,指导下级信访工作联席会议工作。联席会议召集人一般由党委和政府负责同志担任。
地方党委和政府应当根据信访工作形势任务,及时调整成员单位,健全规章制度,建立健全信访信息分析研判、重大信访问题协调处理、联合督查等工作机制,提升联席会议工作的科学化、制度化、规范化水平。
根据工作需要,乡镇党委和政府、街道党工委和办事处可以建立信访工作联席会议机制,或者明确党政联席会定期研究本地区信访工作,协调处理发生在本地区的重要信访问题。
第十四条 各级党委和政府信访部门是开展信访工作的专门机构,履行下列职责:
(一)受理、转送、交办信访事项;
(二)协调解决重要信访问题;
(三)督促检查重要信访事项的处理和落实;
(四)综合反映信访信息,分析研判信访形势,为党委和政府提供决策参考;
(五)指导本级其他机关、单位和下级的信访工作;
(六)提出改进工作、完善政策和追究责任的建议;
(七)承担本级党委和政府交办的其他事项。
各级党委和政府信访部门以外的其他机关、单位应当根据信访工作形势任务,明确负责信访工作的机构或者人员,参照党委和政府信访部门职责,明确相应的职责。
第十五条 各级党委和政府以外的其他机关、单位应当做好各自职责范围内的信访工作,按照规定及时受理办理信访事项,预防和化解政策性、群体性信访问题,加强对下级机关、单位信访工作的指导。
各级机关、单位应当拓宽社会力量参与信访工作的制度化渠道,发挥群团组织、社会组织和“两代表一委员”、社会工作者等作用,反映群众意见和要求,引导群众依法理性反映诉求、维护权益,推动矛盾纠纷及时有效化解。
乡镇党委和政府、街道党工委和办事处以及村(社区)“两委”应当全面发挥职能作用,坚持和发展新时代“枫桥经验”,积极协调处理化解发生在当地的信访事项和矛盾纠纷,努力做到小事不出村、大事不出镇、矛盾不上交。
第十六条 各级党委和政府应当加强信访部门建设,选优配强领导班子,配备与形势任务相适应的工作力量,建立健全信访督查专员制度,打造高素质专业化信访干部队伍。各级党委和政府信访部门主要负责同志应当由本级党委或者政府副秘书长〔办公厅(室)副主任〕兼任。
各级党校(行政学院)应当将信访工作作为党性教育内容纳入教学培训,加强干部教育培训。
各级机关、单位应当建立健全年轻干部和新录用干部到信访工作岗位锻炼制度。
各级党委和政府应当为信访工作提供必要的支持和保障,所需经费列入本级预算。
第三章 信访事项的提出和受理
第十七条 公民、法人或者其他组织可以采用信息网络、书信、电话、传真、走访等形式,向各级机关、单位反映情况,提出建议、意见或者投诉请求,有关机关、单位应当依规依法处理。
采用前款规定的形式,反映情况,提出建议、意见或者投诉请求的公民、法人或者其他组织,称信访人。
第十八条 各级机关、单位应当向社会公布网络信访渠道、通信地址、咨询投诉电话、信访接待的时间和地点、查询信访事项处理进展以及结果的方式等相关事项,在其信访接待场所或者网站公布与信访工作有关的党内法规和法律、法规、规章,信访事项的处理程序,以及其他为信访人提供便利的相关事项。
各级机关、单位领导干部应当阅办群众来信和网上信访、定期接待群众来访、定期下访,包案化解群众反映强烈的突出问题。
市、县级党委和政府应当建立和完善联合接访工作机制,根据工作需要组织有关机关、单位联合接待,一站式解决信访问题。
任何组织和个人不得打击报复信访人。
第十九条 信访人一般应当采用书面形式提出信访事项,并载明其姓名(名称)、住址和请求、事实、理由。对采用口头形式提出的信访事项,有关机关、单位应当如实记录。
信访人提出信访事项,应当客观真实,对其所提供材料内容的真实性负责,不得捏造、歪曲事实,不得诬告、陷害他人。
信访事项已经受理或者正在办理的,信访人在规定期限内向受理、办理机关、单位的上级机关、单位又提出同一信访事项的,上级机关、单位不予受理。
第二十条 信访人采用走访形式提出信访事项的,应当到有权处理的本级或者上一级机关、单位设立或者指定的接待场所提出。
信访人采用走访形式提出涉及诉讼权利救济的信访事项,应当按照法律法规规定的程序向有关政法部门提出。
多人采用走访形式提出共同的信访事项的,应当推选代表,代表人数不得超过5人。
各级机关、单位应当落实属地责任,认真接待处理群众来访,把问题解决在当地,引导信访人就地反映问题。
第二十一条 各级党委和政府应当加强信访工作信息化、智能化建设,依规依法有序推进信访信息系统互联互通、信息共享。
各级机关、单位应当及时将信访事项录入信访信息系统,使网上信访、来信、来访、来电在网上流转,方便信访人查询、评价信访事项办理情况。
第二十二条 各级党委和政府信访部门收到信访事项,应当予以登记,并区分情况,在15日内分别按照下列方式处理:
(一)对依照职责属于本级机关、单位或者其工作部门处理决定的,应当转送有权处理的机关、单位;情况重大、紧急的,应当及时提出建议,报请本级党委和政府决定。
(二)涉及下级机关、单位或者其工作人员的,按照“属地管理、分级负责,谁主管、谁负责”的原则,转送有权处理的机关、单位。
(三)对转送信访事项中的重要情况需要反馈办理结果的,可以交由有权处理的机关、单位办理,要求其在指定办理期限内反馈结果,提交办结报告。
各级党委和政府信访部门对收到的涉法涉诉信件,应当转送同级政法部门依法处理;对走访反映涉诉问题的信访人,应当释法明理,引导其向有关政法部门反映问题。对属于纪检监察机关受理的检举控告类信访事项,应当按照管理权限转送有关纪检监察机关依规依纪依法处理。
第二十三条 党委和政府信访部门以外的其他机关、单位收到信访人直接提出的信访事项,应当予以登记;对属于本机关、单位职权范围的,应当告知信访人接收情况以及处理途径和程序;对属于本系统下级机关、单位职权范围的,应当转送、交办有权处理的机关、单位,并告知信访人转送、交办去向;对不属于本机关、单位或者本系统职权范围的,应当告知信访人向有权处理的机关、单位提出。
对信访人直接提出的信访事项,有关机关、单位能够当场告知的,应当当场书面告知;不能当场告知的,应当自收到信访事项之日起15日内书面告知信访人,但信访人的姓名(名称)、住址不清的除外。
对党委和政府信访部门或者本系统上级机关、单位转送、交办的信访事项,属于本机关、单位职权范围的,有关机关、单位应当自收到之日起15日内书面告知信访人接收情况以及处理途径和程序;不属于本机关、单位或者本系统职权范围的,有关机关、单位应当自收到之日起5个工作日内提出异议,并详细说明理由,经转送、交办的信访部门或者上级机关、单位核实同意后,交还相关材料。
政法部门处理涉及诉讼权利救济事项、纪检监察机关处理检举控告事项的告知按照有关规定执行。
第二十四条 涉及两个或者两个以上机关、单位的信访事项,由所涉及的机关、单位协商受理;受理有争议的,由其共同的上一级机关、单位决定受理机关;受理有争议且没有共同的上一级机关、单位的,由共同的信访工作联席会议协调处理。
应当对信访事项作出处理的机关、单位分立、合并、撤销的,由继续行使其职权的机关、单位受理;职责不清的,由本级党委和政府或者其指定的机关、单位受理。
第二十五条 各级机关、单位对可能造成社会影响的重大、紧急信访事项和信访信息,应当及时报告本级党委和政府,通报相关主管部门和本级信访工作联席会议办公室,在职责范围内依法及时采取措施,防止不良影响的产生、扩大。
地方各级党委和政府信访部门接到重大、紧急信访事项和信访信息,应当向上一级信访部门报告,同时报告国家信访局。
第二十六条 信访人在信访过程中应当遵守法律、法规,不得损害国家、社会、集体的利益和其他公民的合法权利,自觉维护社会公共秩序和信访秩序,不得有下列行为:
(一)在机关、单位办公场所周围、公共场所非法聚集,围堵、冲击机关、单位,拦截公务车辆,或者堵塞、阻断交通;
(二)携带危险物品、管制器具;
(三)侮辱、殴打、威胁机关、单位工作人员,非法限制他人人身自由,或者毁坏财物;
(四)在信访接待场所滞留、滋事,或者将生活不能自理的人弃留在信访接待场所;
(五)煽动、串联、胁迫、以财物诱使、幕后操纵他人信访,或者以信访为名借机敛财;
(六)其他扰乱公共秩序、妨害国家和公共安全的行为。
第四章 信访事项的办理
第二十七条 各级机关、单位及其工作人员应当根据各自职责和有关规定,按照诉求合理的解决问题到位、诉求无理的思想教育到位、生活困难的帮扶救助到位、行为违法的依法处理的要求,依法按政策及时就地解决群众合法合理诉求,维护正常信访秩序。
第二十八条 各级机关、单位及其工作人员办理信访事项,应当恪尽职守、秉公办事,查明事实、分清责任,加强教育疏导,及时妥善处理,不得推诿、敷衍、拖延。
各级机关、单位应当按照诉讼与信访分离制度要求,将涉及民事、行政、刑事等诉讼权利救济的信访事项从普通信访体制中分离出来,由有关政法部门依法处理。
各级机关、单位工作人员与信访事项或者信访人有直接利害关系的,应当回避。
第二十九条 对信访人反映的情况、提出的建议意见类事项,有权处理的机关、单位应当认真研究论证。对科学合理、具有现实可行性的,应当采纳或者部分采纳,并予以回复。
信访人反映的情况、提出的建议意见,对国民经济和社会发展或者对改进工作以及保护社会公共利益有贡献的,应当按照有关规定给予奖励。
各级党委和政府应当健全人民建议征集制度,对涉及国计民生的重要工作,主动听取群众的建议意见。
第三十条 对信访人提出的检举控告类事项,纪检监察机关或者有权处理的机关、单位应当依规依纪依法接收、受理、办理和反馈。
党委和政府信访部门应当按照干部管理权限向组织(人事)部门通报反映干部问题的信访情况,重大情况向党委主要负责同志和分管组织(人事)工作的负责同志报送。组织(人事)部门应当按照干部选拔任用监督的有关规定进行办理。
不得将信访人的检举、揭发材料以及有关情况透露或者转给被检举、揭发的人员或者单位。
第三十一条 对信访人提出的申诉求决类事项,有权处理的机关、单位应当区分情况,分别按照下列方式办理:
(一)应当通过审判机关诉讼程序或者复议程序、检察机关刑事立案程序或者法律监督程序、公安机关法律程序处理的,涉法涉诉信访事项未依法终结的,按照法律法规规定的程序处理。
(二)应当通过仲裁解决的,导入相应程序处理。
(三)可以通过党员申诉、申请复审等解决的,导入相应程序处理。
(四)可以通过行政复议、行政裁决、行政确认、行政许可、行政处罚等行政程序解决的,导入相应程序处理。
(五)属于申请查处违法行为、履行保护人身权或者财产权等合法权益职责的,依法履行或者答复。
(六)不属于以上情形的,应当听取信访人陈述事实和理由,并调查核实,出具信访处理意见书。对重大、复杂、疑难的信访事项,可以举行听证。
第三十二条 信访处理意见书应当载明信访人投诉请求、事实和理由、处理意见及其法律法规依据:
(一)请求事实清楚,符合法律、法规、规章或者其他有关规定的,予以支持;
(二)请求事由合理但缺乏法律依据的,应当作出解释说明;
(三)请求缺乏事实根据或者不符合法律、法规、规章或者其他有关规定的,不予支持。
有权处理的机关、单位作出支持信访请求意见的,应当督促有关机关、单位执行;不予支持的,应当做好信访人的疏导教育工作。
第三十三条 各级机关、单位在处理申诉求决类事项过程中,可以在不违反政策法规强制性规定的情况下,在裁量权范围内,经争议双方当事人同意进行调解;可以引导争议双方当事人自愿和解。经调解、和解达成一致意见的,应当制作调解协议书或者和解协议书。
第三十四条 对本条例第三十一条第六项规定的信访事项应当自受理之日起60日内办结;情况复杂的,经本机关、单位负责人批准,可以适当延长办理期限,但延长期限不得超过30日,并告知信访人延期理由。
第三十五条 信访人对信访处理意见不服的,可以自收到书面答复之日起30日内请求原办理机关、单位的上一级机关、单位复查。收到复查请求的机关、单位应当自收到复查请求之日起30日内提出复查意见,并予以书面答复。
第三十六条 信访人对复查意见不服的,可以自收到书面答复之日起30日内向复查机关、单位的上一级机关、单位请求复核。收到复核请求的机关、单位应当自收到复核请求之日起30日内提出复核意见。
复核机关、单位可以按照本条例第三十一条第六项的规定举行听证,经过听证的复核意见可以依法向社会公示。听证所需时间不计算在前款规定的期限内。
信访人对复核意见不服,仍然以同一事实和理由提出投诉请求的,各级党委和政府信访部门和其他机关、单位不再受理。
第三十七条 各级机关、单位应当坚持社会矛盾纠纷多元预防调处化解,人民调解、行政调解、司法调解联动,综合运用法律、政策、经济、行政等手段和教育、协商、疏导等办法,多措并举化解矛盾纠纷。
各级机关、单位在办理信访事项时,对生活确有困难的信访人,可以告知或者帮助其向有关机关或者机构依法申请社会救助。符合国家司法救助条件的,有关政法部门应当按照规定给予司法救助。
地方党委和政府以及基层党组织和基层单位对信访事项已经复查复核和涉法涉诉信访事项已经依法终结的相关信访人,应当做好疏导教育、矛盾化解、帮扶救助等工作。
第五章 监督和追责
第三十八条 各级党委和政府应当对开展信访工作、落实信访工作责任的情况组织专项督查。
信访工作联席会议及其办公室、党委和政府信访部门应当根据工作需要开展督查,就发现的问题向有关地方和部门进行反馈,重要问题向本级党委和政府报告。
各级党委和政府督查部门应当将疑难复杂信访问题列入督查范围。
第三十九条 各级党委和政府应当以依规依法及时就地解决信访问题为导向,每年对信访工作情况进行考核。考核结果应当在适当范围内通报,并作为对领导班子和有关领导干部综合考核评价的重要参考。
对在信访工作中作出突出成绩和贡献的机关、单位或者个人,可以按照有关规定给予表彰和奖励。
对在信访工作中履职不力、存在严重问题的领导班子和领导干部,视情节轻重,由信访工作联席会议进行约谈、通报、挂牌督办,责令限期整改。
第四十条 党委和政府信访部门发现有关机关、单位存在违反信访工作规定受理、办理信访事项,办理信访事项推诿、敷衍、拖延、弄虚作假或者拒不执行信访处理意见等情形的,应当及时督办,并提出改进工作的建议。
对工作中发现的有关政策性问题,应当及时向本级党委和政府报告,并提出完善政策的建议。
对在信访工作中推诿、敷衍、拖延、弄虚作假造成严重后果的机关、单位及其工作人员,应当向有管理权限的机关、单位提出追究责任的建议。
对信访部门提出的改进工作、完善政策、追究责任的建议,有关机关、单位应当书面反馈采纳情况。
第四十一条 党委和政府信访部门应当编制信访情况年度报告,每年向本级党委和政府、上一级党委和政府信访部门报告。年度报告应当包括下列内容:
(一)信访事项的数据统计、信访事项涉及领域以及被投诉较多的机关、单位;
(二)党委和政府信访部门转送、交办、督办情况;
(三)党委和政府信访部门提出改进工作、完善政策、追究责任建议以及被采纳情况;
(四)其他应当报告的事项。
根据巡视巡察工作需要,党委和政府信访部门应当向巡视巡察机构提供被巡视巡察地区、单位领导班子及其成员和下一级主要负责人有关信访举报,落实信访工作责任制,具有苗头性、倾向性的重要信访问题,需要巡视巡察工作关注的重要信访事项等情况。
第四十二条 因下列情形之一导致信访事项发生,造成严重后果的,对直接负责的主管人员和其他直接责任人员,依规依纪依法严肃处理;构成犯罪的,依法追究刑事责任:
(一)超越或者滥用职权,侵害公民、法人或者其他组织合法权益;
(二)应当作为而不作为,侵害公民、法人或者其他组织合法权益;
(三)适用法律、法规错误或者违反法定程序,侵害公民、法人或者其他组织合法权益;
(四)拒不执行有权处理机关、单位作出的支持信访请求意见。
第四十三条 各级党委和政府信访部门对收到的信访事项应当登记、转送、交办而未按照规定登记、转送、交办,或者应当履行督办职责而未履行的,由其上级机关责令改正;造成严重后果的,对直接负责的主管人员和其他直接责任人员依规依纪依法严肃处理。
第四十四条 负有受理信访事项职责的机关、单位有下列情形之一的,由其上级机关、单位责令改正;造成严重后果的,对直接负责的主管人员和其他直接责任人员依规依纪依法严肃处理:
(一)对收到的信访事项不按照规定登记;
(二)对属于其职权范围的信访事项不予受理;
(三)未在规定期限内书面告知信访人是否受理信访事项。
第四十五条 对信访事项有权处理的机关、单位有下列情形之一的,由其上级机关、单位责令改正;造成严重后果的,对直接负责的主管人员和其他直接责任人员依规依纪依法严肃处理:
(一)推诿、敷衍、拖延信访事项办理或者未在规定期限内办结信访事项;
(二)对事实清楚,符合法律、法规、规章或者其他有关规定的投诉请求未予支持;
(三)对党委和政府信访部门提出的改进工作、完善政策等建议重视不够、落实不力,导致问题长期得不到解决;
(四)其他不履行或者不正确履行信访事项处理职责的情形。
第四十六条 有关机关、单位及其领导干部、工作人员有下列情形之一的,由其上级机关、单位责令改正;造成严重后果的,对直接负责的主管人员和其他直接责任人员依规依纪依法严肃处理;构成犯罪的,依法追究刑事责任:
(一)对待信访人态度恶劣、作风粗暴,损害党群干群关系;
(二)在处理信访事项过程中吃拿卡要、谋取私利;
(三)对规模性集体访、负面舆情等处置不力,导致事态扩大;
(四)对可能造成社会影响的重大、紧急信访事项和信访信息隐瞒、谎报、缓报,或者未依法及时采取必要措施;
(五)将信访人的检举、揭发材料或者有关情况透露、转给被检举、揭发的人员或者单位;
(六)打击报复信访人;
(七)其他违规违纪违法的情形。
第四十七条 信访人违反本条例第二十条、第二十六条规定的,有关机关、单位工作人员应当对其进行劝阻、批评或者教育。
信访人滋事扰序、缠访闹访情节严重,构成违反治安管理行为的,或者违反集会游行示威相关法律法规的,由公安机关依法采取必要的现场处置措施、给予治安管理处罚;构成犯罪的,依法追究刑事责任。
信访人捏造歪曲事实、诬告陷害他人,构成违反治安管理行为的,依法给予治安管理处罚;构成犯罪的,依法追究刑事责任。
第六章 附 则
第四十八条 对外国人、无国籍人、外国组织信访事项的处理,参照本条例执行。
第四十九条 本条例由国家信访局负责解释。
第五十条 本条例自2022年5月1日起施行。
(新华社北京2022年4月7日电)
习近平总书记在中央政治局第三十八次集体学习时的讲话精神
新华社北京4月30日电 中共中央政治局4月29日下午就依法规范和引导我国资本健康发展进行第三十八次集体学习。中共中央总书记习近平在主持学习时强调,资本是社会主义市场经济的重要生产要素,在社会主义市场经济条件下规范和引导资本发展,既是一个重大经济问题、也是一个重大政治问题,既是一个重大实践问题、也是一个重大理论问题,关系坚持社会主义基本经济制度,关系改革开放基本国策,关系高质量发展和共同富裕,关系国家安全和社会稳定。必须深化对新的时代条件下我国各类资本及其作用的认识,规范和引导资本健康发展,发挥其作为重要生产要素的积极作用。
中国人民大学副校长、教授刘元春就这个问题进行讲解,提出了工作建议。中央政治局的同志认真听取了讲解,并进行了讨论。
习近平在主持学习时发表了重要讲话。他强调,在党的百年奋斗历程中,我们坚持马克思主义基本原理,从我国国情和不同时期主要任务出发,不断深化对资本的认识,不断探索规范和引导资本健康发展的方针政策。党的十一届三中全会实行改革开放以后,我们破除所有制问题上的传统观念束缚,认为资本作为重要生产要素,是市场配置资源的工具,是发展经济的方式和手段,社会主义国家也可以利用各类资本推动经济社会发展,逐步确立了公有制为主体、多种所有制经济共同发展,按劳分配为主体、多种分配方式并存,社会主义市场经济体制等社会主义基本经济制度,提出并坚持毫不动摇巩固和发展公有制经济,毫不动摇鼓励、支持、引导非公有制经济发展。
习近平指出,党的十八大以来,我们坚持和完善社会主义基本经济制度,并把“两个毫不动摇”写入新时代坚持和发展中国特色社会主义的基本方略,作为党和国家一项大政方针进一步确定下来。我们全面深化改革,强调使市场在资源配置中起决定性作用、更好发挥政府作用,为各类资本发展营造更加有利的市场环境和法治环境。我们强化反垄断,防止资本无序扩张,有效防范风险,维护市场公平竞争。我们着力防范和化解金融风险,克服经济脱实向虚的倾向,重点解决不良资产风险、泡沫风险等。我们持续扩大对外开放,着力构建以国内大循环为主体、国内国际双循环相互促进的新发展格局,建设更高水平开放型经济新体制。我们对资本性质的理解逐步深化,对资本作用的认识更趋全面,对资本规律的把握更加深入,对资本运行的治理能力不断提高。
习近平强调,我国改革开放40多年来,资本同土地、劳动力、技术、数据等生产要素共同为社会主义市场经济繁荣发展作出了贡献,各类资本的积极作用必须充分肯定。现阶段,我国存在国有资本、集体资本、民营资本、外国资本、混合资本等各种形态资本,并呈现出规模显著增加、主体更加多元、运行速度加快、国际资本大量进入等明显特征。
习近平指出,必须坚持党的领导和我国社会主义制度,牢牢把握正确政治方向,坚持问题导向、系统思维,立足当前、着眼长远,坚持疏堵结合、分类施策,统筹发展和安全、效率和公平、活力和秩序、国内和国际,注重激发包括非公有资本在内的各类资本活力,发挥其促进科技进步、繁荣市场经济、便利人民生活、参与国际竞争的积极作用,使之始终服从和服务于人民和国家利益,为全面建设社会主义现代化国家、实现中华民族伟大复兴贡献力量。
习近平强调,要加强新的时代条件下资本理论研究。在社会主义制度下如何规范和引导资本健康发展,这是新时代马克思主义政治经济学必须研究解决的重大理论和实践问题。要深入总结新中国成立以来特别是改革开放以来对待和处理资本的正反两方面经验,深化社会主义市场经济条件下资本理论研究,用科学理论指导实践,促进各类资本良性发展、共同发展,发挥其发展生产力、创造社会财富、增进人民福祉的作用。
习近平指出,要历史地、发展地、辩证地认识和把握我国社会存在的各类资本及其作用。在社会主义市场经济体制下,资本是带动各类生产要素集聚配置的重要纽带,是促进社会生产力发展的重要力量,要发挥资本促进社会生产力发展的积极作用。同时,必须认识到,资本具有逐利本性,如不加以规范和约束,就会给经济社会发展带来不可估量的危害。我们要立足新发展阶段、贯彻新发展理念、构建新发展格局、推动高质量发展,正确处理不同形态资本之间的关系,在性质上要区分,在定位上要明确,规范和引导各类资本健康发展。
习近平强调,要正确处理资本和利益分配问题。我国社会主义的国家性质决定了我们必须坚持按劳分配为主体、多种分配方式并存,在社会分配中体现人民至上。要注重经济发展的普惠性和初次分配的公平性,既注重保障资本参与社会分配获得增殖和发展,更注重维护按劳分配的主体地位,坚持发展为了人民、发展依靠人民、发展成果由人民共享,坚定不移走全体人民共同富裕的道路。
习近平指出,要深化资本市场改革。要继续完善我国资本市场基础制度,更好发挥资本市场功能,为各类资本发展释放出更大空间。要健全产权保护制度,深入推进实施公平竞争政策,全面落实公平竞争审查制度,消除各种市场壁垒,使各类资本机会平等、公平进入、有序竞争。要完善开放型经济体制,不断提高对外开放水平,促进投资便利化,以优质市场环境吸引更多国际资本在我国投资兴业。要支持和鼓励我国资本和企业走向世界。
习近平强调,要规范和引导资本发展。要设立“红绿灯”,健全资本发展的法律制度,形成框架完整、逻辑清晰、制度完备的规则体系。要以保护产权、维护契约、统一市场、平等交换、公平竞争、有效监管为导向,针对存在的突出问题,做好相关法律法规的立改废释。要严把资本市场入口关,完善市场准入制度,提升市场准入清单的科学性和精准性。要完善资本行为制度规则。要加强反垄断和反不正当竞争监管执法,依法打击滥用市场支配地位等垄断和不正当竞争行为。要培育文明健康、向上向善的诚信文化,教育引导资本主体践行社会主义核心价值观,讲信用信义、重社会责任,走人间正道。
习近平指出,要全面提升资本治理效能。要总结经验、把握规律、探索创新,增强资本治理的针对性、科学性、有效性,健全事前引导、事中防范、事后监管相衔接的全链条资本治理体系。要深化监管体制机制改革,坚持依法监管、公正监管、源头监管、精准监管、科学监管,全面落实监管责任,创新监管方式,弥补监管短板,提高资本监管能力和监管体系现代化水平。法律法规没有明确的,要按照“谁审批、谁监管,谁主管、谁监管”的原则落实监管责任。要加强属地监管,地方要全面落实属地监管责任,确保监管到位。要完善行业治理和综合治理的分工协作机制,加强行业监管和金融监管、外资监管、竞争监管、安全监管等综合监管的协调联动。要精准把握可能带来系统性风险的重点领域和重点对象,增强治理的预见性和敏捷度,发现风险早处置、早化解。
习近平强调,要加强资本领域反腐败,保持反腐败高压态势,坚决打击以权力为依托的资本逐利行为,着力查处资本无序扩张、平台垄断等背后的腐败行为。
习近平指出,规范和引导资本健康发展是党领导经济工作的重要内容。各级党委(党组)要把思想和行动统一到党中央决策部署上来,切实承担起主体责任,提升资本治理本领,加强政策宣传和预期引导,坚决防范发生系统性风险。
习近平总书记在海南考察时的重要讲话精神
新华社海口4月13日电 中共中央总书记、国家主席、中央军委主席习近平近日在海南考察时强调,要坚决贯彻党中央决策部署,坚持稳中求进工作总基调,完整、准确、全面贯彻新发展理念,全面深化改革开放,坚持创新驱动发展,统筹疫情防控和经济社会发展,统筹发展和安全,解放思想、开拓创新,团结奋斗、攻坚克难,加快建设具有世界影响力的中国特色自由贸易港,让海南成为新时代中国改革开放的示范,以实际行动迎接党的二十大胜利召开。
4月10日至13日,习近平在海南省委书记沈晓明、省长冯飞陪同下,先后来到三亚、五指山、儋州等地,深入科研单位、国家公园、黎族村寨、港口码头等进行调研。
10日下午,习近平首先来到位于三亚市崖州湾科技城的崖州湾种子实验室考察调研。习近平听取了科技城规划建设和实验室总体情况介绍,察看了实验室搭建平台支持种业创新成果展示,对海南省探索农业科技创新模式、支撑保障国家粮食安全的做法表示肯定。习近平先后走进大型仪器公共服务中心、精准分子设计育种中心,同科研人员深入交流。习近平指出,中国人的饭碗要牢牢端在自己手中,就必须把种子牢牢攥在自己手里。要围绕保障粮食安全和重要农产品供给集中攻关,实现种业科技自立自强、种源自主可控,用中国种子保障中国粮食安全。要继承和发扬老一辈农业科研工作者胸怀祖国、服务人民的优秀品质,拿出十年磨一剑的劲头,勇攀农业科技高峰。
随后,习近平来到中国海洋大学三亚海洋研究院,了解海洋观测设备与信息服务系统研发应用情况,连线“深海一号”作业平台。前方工作人员向总书记汇报了一线工作情况。习近平向他们表示诚挚问候,嘱咐他们注意安全、保重身体。习近平强调,建设海洋强国是实现中华民族伟大复兴的重大战略任务。要推动海洋科技实现高水平自立自强,加强原创性、引领性科技攻关,把装备制造牢牢抓在自己手里,努力用我们自己的装备开发油气资源,提高能源自给率,保障国家能源安全。
考察途中,习近平下车察看沿海生态环境保护工作,并为他在12年前种下的一棵不老松施肥浇水。习近平叮嘱当地负责同志加强陆海统筹,把生态保护工作作为一项重要任务抓紧抓好。
海南省于2011年4月20日试点实行离岛免税政策。11日上午,习近平来到三亚国际免税城,实地了解离岛免税政策落地实施等情况。习近平指出,要更好发挥消费对经济发展的基础性作用,依托国内超大规模市场优势,营造良好市场环境和法治环境,以诚信经营、优质服务吸引消费者,为建设中国特色自由贸易港作出更大贡献。
11日下午,习近平到海南岛中南部的五指山市考察调研。海南热带雨林国家公园是我国首批5个国家公园之一。习近平深入五指山片区,沿木栈道步行察看公园生态环境,不时停下脚步,询问树木生长、水源涵养、动植物资源保护等情况。他指出,海南要坚持生态立省不动摇,把生态文明建设作为重中之重,对热带雨林实行严格保护,实现生态保护、绿色发展、民生改善相统一,向世界展示中国国家公园建设和生物多样性保护的丰硕成果。
水满乡毛纳村是五指山市一个黎族村寨,近年来积极推进美丽乡村建设,大力发展乡村旅游业。习近平总书记来到村里调研,沿村道边走边看。黎族村民王柏和一家热情将总书记迎进家里。习近平察看院落、客厅、卧室等,在手工茶坊参与炒茶劳动,并买下两袋茶叶。习近平勉励他们把茶叶经营好,把日子过得更红火。
在村寨凉亭内,习近平同驻村第一书记、乡镇乡村振兴工作队队长、村支部书记、老党员、致富带头人代表等亲切交谈,了解当地因地制宜发展特色产业,加强民族传统文化保护传承等情况。习近平强调,推动乡村全面振兴,关键靠人。要建设一支政治过硬、本领过硬、作风过硬的乡村振兴干部队伍,吸引包括致富带头人、返乡创业大学生、退役军人等在内的各类人才在乡村振兴中建功立业。要强化农村基层党组织建设,充分发挥基层党组织战斗堡垒作用。
习近平沿长廊察看黎族特色农产品和黎锦、藤编等非物质文化遗产展示。广场上,歌声悠扬、鼓乐齐奏,村民们跳起竹竿舞迎接远方的客人。习近平亲切地对大家说,很高兴来看望黎族乡亲们,看到你们过上幸福生活,我感到很欣慰。我们全面建成小康社会以后,还要继续奔向全体人民共同富裕,建设社会主义现代化国家。乡村振兴要在产业生态化和生态产业化上下功夫,继续做强做大有机农产品生产、乡村旅游、休闲农业等产业,搞好非物质文化遗产传承,推动巩固拓展脱贫攻坚成果同乡村全面振兴有效衔接。各级领导干部要贯彻党的群众路线,牢记党的根本宗旨,想群众之所想,急群众之所急,把所有精力都用在让老百姓过好日子上。
12日上午,习近平来到地处海南岛西北部的儋州市考察调研。在展示馆,习近平听取洋浦经济开发区建设发展总体情况介绍,并仔细观看了开发区发展历程、建设成就、未来规划以及入驻企业成果等展示。习近平指出,洋浦经济开发区作为海南自由贸易港先行区、示范区,要总结好海南办经济特区经验,用好“中国洋浦港”船籍港的政策优势,大胆创新、先行先试。
随后,习近平来到洋浦国际集装箱码头小铲滩港区,了解港口建设发展情况,同现场作业人员、挂职干部代表等亲切交流。习近平强调,振兴港口、发展运输业,要把握好定位,增强适配性,坚持绿色发展、生态优先,推动港口发展同洋浦经济开发区、自由贸易港建设相得益彰、互促共进,更好服务建设西部陆海新通道、共建“一带一路”。他指出,党中央选派干部来自由贸易港挂职,既体现了党中央对自由贸易港建设的关心和支持,也是对干部的培养锻炼,要发挥挂职干部的积极作用,让他们在基层一线增长才干。
13日上午,习近平在参观海南全面深化改革开放和中国特色自由贸易港建设成果展后,听取了海南省委和省政府工作汇报,对海南各项工作取得的成绩给予肯定,希望海南以“功成不必在我”的精神境界和“功成必定有我”的历史担当,把海南自由贸易港打造成展示中国风范的靓丽名片。
习近平指出,推进自由贸易港建设是一个复杂的系统工程,要做好长期奋斗的思想准备和工作准备。要继续抓好海南自由贸易港建设总体方案和海南自由贸易港法贯彻落实,把制度集成创新摆在突出位置,强化“中央统筹、部门支持、省抓落实”的工作推进机制,确保海南自由贸易港如期顺利封关运作。要坚持党的领导不动摇,自觉站在党和国家大局上想问题、办事情,始终坚持正确政治方向。要坚持中国特色社会主义制度不动摇,牢牢把握中国特色社会主义这个定性。要坚持维护国家安全不动摇,加强重大风险识别和防范,统筹改革发展稳定,坚持先立后破、不立不破。
习近平强调,要把海南更好发展起来,贯彻新发展理念、推动高质量发展是根本出路。要聚焦发展旅游业、现代服务业、高新技术产业、热带特色高效农业,加快构建现代产业体系。要加快科技体制机制改革,加大科技创新和成果转化力度。要突出陆海统筹、山海联动、资源融通,推动城乡区域协调发展。要着力破除各方面体制机制弊端,形成更大范围、更宽领域、更深层次对外开放格局。
习近平指出,要深入推进农业供给侧结构性改革,加强农业全产业链建设,严守生态保护红线、永久基本农田、城镇开发边界三条控制线。要推进城乡及垦区一体化协调发展,加快推进国家南繁科研育种基地建设,完善天然橡胶产业扶持政策。要深入打好污染防治攻坚战,落实最严格的围填海管控和岸线开发管控措施。要扎实推进国家生态文明试验区建设。热带雨林国家公园是国宝,是水库、粮库、钱库,更是碳库,要充分认识其对国家的战略意义,努力结出累累硕果。
习近平强调,越是深化改革、扩大开放,越要加强精神文明建设。要持之以恒抓好理想信念教育,培育和弘扬社会主义核心价值观,广泛开展群众性精神文明创建活动,不断提升人民文明素养和社会文明程度。要加强诚信建设,倡导遵纪守法、诚实守信的社会风尚。
习近平指出,要实施更多有温度的举措,落实更多暖民心的行动,用心用情用力解决好人民群众的急难愁盼问题,积极探索共同富裕的实现途径。要继续实施减负稳岗扩就业政策,健全重要民生商品保供稳价机制。要全面贯彻党的教育方针,统筹推进义务教育均衡发展和城乡一体化。要全面做好社会治理工作,扎实做好安全生产工作,常态化开展扫黑除恶斗争,严厉打击各类涉海违法犯罪活动。
习近平强调,要坚持严的主基调,深入推进全面从严治党,以党的政治建设为统领推进党的各方面建设。要巩固拓展党史学习教育成果,弘扬伟大建党精神,用好海南琼崖纵队纪念场所、红色娘子军纪念园等红色资源,引导广大党员、干部坚定理想信念,传承红色基因,赓续红色血脉。要加强干部教育培训,引导广大党员、干部用党的创新理论武装头脑,自觉践行初心使命,着力解决“本领恐慌”、能力不足的问题,着力克服形式主义、官僚主义。要夯实基层基础,持续扩大党组织有效覆盖,把各领域基层党组织建设成为坚强战斗堡垒。要保持反腐败的高压态势,准确把握反腐败斗争新的阶段性特征,一体推进不敢腐、不能腐、不想腐,在土地批租、房地产开发、招商引资、项目建设等方面健全制度、堵塞漏洞,营造良好政治生态。
习近平指出,当前全球新冠肺炎疫情仍然十分严重,尤其不能放松防控工作。坚持就是胜利。要坚持人民至上、生命至上,坚持外防输入、内防反弹,坚持科学精准、动态清零,抓细抓实疫情防控各项举措。要克服麻痹思想、厌战情绪、侥幸心理、松劲心态,针对病毒变异的新特点,提高科学精准防控本领,完善各种应急预案,严格落实常态化防控措施,最大限度减少疫情对经济社会发展的影响。
丁薛祥、刘鹤、陈希、何立峰和中央有关部门负责同志陪同考察。
习近平总书记关于老干部工作的重要论述
新华社北京2021年12月21日电 全国老干部工作先进集体和先进个人表彰大会21日在京召开。中共中央总书记、国家主席、中央军委主席习近平作出重要指示,代表党中央向大会的召开致以热烈的祝贺,向全国广大老干部致以崇高的敬意,向全国老干部工作者致以诚挚的问候。
习近平指出,回顾党的百年奋斗历程,广大老干部亲历了中华民族迎来从站起来、富起来到强起来的伟大飞跃,对初心使命矢志不渝、对理想信念坚定执着、对党和人民事业无比忠诚,作出了重要贡献。希望广大老干部不忘初心、牢记使命,坚持老有所为、继续发光发热,弘扬党的优良传统、赓续红色血脉,讲好党百年奋斗重大成就和历史经验的故事,积极为实现第二个百年奋斗目标和中华民族伟大复兴贡献智慧和力量。
习近平强调,老干部工作承担着党中央关心爱护老干部的重要任务。长期以来,广大老干部工作者默默无闻、无私奉献,为做好老干部工作付出了大量心血、作出了积极贡献。老干部工作部门和老干部工作者要用心用情、精准服务,努力在平凡的岗位上创造出不平凡的业绩。各级党委及其组织部门要重视和关怀老干部工作队伍,加强对他们的培养教育,满腔热情关心他们成长进步。
会上传达学习了习近平的重要指示。中共中央政治局委员、中央组织部部长陈希在会上讲话指出,习近平总书记重要指示充分体现了党中央对广大老干部的尊重关心和对老干部工作者的殷切期望。要坚持把习近平总书记关于老干部工作的重要论述作为根本遵循,深入学习贯彻党的十九届六中全会精神,带着感情和责任做好新时代老干部工作,精心精细精准搞好服务,引导广大老干部为党和国家事业发展作出新贡献。要加强老干部工作部门自身建设,努力建设让党放心、让老干部满意的模范部门,打造政治坚定、作风优良、业务精通的过硬队伍。
大会对100个全国老干部工作先进集体和300名先进个人进行了表彰。先进集体、先进个人代表在会上发言。
习近平总书记给北京科技大学老教授的回信
北京科技大学的老教授们:
你们好,来信收悉。北京科技大学自成立以来,为我国钢铁工业发展作出了积极贡献,值此建校70周年之际,谨向你们并向全校师生员工、广大校友表示热烈的祝贺和诚挚的问候!
民族复兴迫切需要培养造就一大批德才兼备的人才。希望你们继续发扬严谨治学、甘为人梯的精神,坚持特色、争创一流,培养更多听党话、跟党走、有理想、有本领、具有为国奉献钢筋铁骨的高素质人才,促进钢铁产业创新发展、绿色低碳发展,为铸就科技强国、制造强国的钢铁脊梁作出新的更大的贡献!
习近平总书记给中国航天科技集团空间站建造青年团队的回信
习近平总书记就气候变化问题复信英国小学生
新华社北京4月21日电 近日,国家主席习近平就气候变化问题复信英国弗朗西斯·霍兰德学校小学生。
习近平指出,地球是个大家庭,人类是个共同体,气候变化是全人类面临的共同挑战,人类要合作应对。
习近平强调,中华民族自古以来尊重自然、热爱自然。我对应对气候变化高度重视,一直强调“绿水青山就是金山银山”,这个理念在当今中国深入人心。我们要求全社会像保护眼睛一样保护自然和生态环境,积极推进绿色发展,建设美丽中国。中国正在开展前所未有的应对气候变化行动,已经取得了显著成效,还将继续取得更大成果。
习近平表示,中国各级各类学校都十分重视生态文明教育,中国小学生们都从点滴小事做起,养成节能环保的良好习惯,学习绿色低碳生活方式。欢迎你们有机会来到中国,参观世界上最大的风电站和太阳能电站、面积最广阔的人工林和风光秀丽的国家公园。欢迎你们同中国的小学生们进行交流,让绿色发展理念在心中扎下根,长大后成为人类美好家园的积极建设者。
弗朗西斯·霍兰德学校是位于伦敦的一所国际化女校,积极开展对外交流,鼓励学生关注环境保护和气候变化议题。日前,该校四年级学生集体致信习近平主席,表达对气候变化问题的关注。
习近平总书记致首届大国工匠创新交流大会的贺信
值此首届大国工匠创新交流大会召开之际,我向大会的举办表示热烈的祝贺!
技术工人队伍是支撑中国制造、中国创造的重要力量。我国工人阶级和广大劳动群众要大力弘扬劳模精神、劳动精神、工匠精神,适应当今世界科技革命和产业变革的需要,勤学苦练、深入钻研,勇于创新、敢为人先,不断提高技术技能水平,为推动高质量发展、实施制造强国战略、全面建设社会主义现代化国家贡献智慧和力量。各级党委和政府要深化产业工人队伍建设改革,重视发挥技术工人队伍作用,使他们的创新才智充分涌流。
“五一”国际劳动节即将到来,我代表党中央,向广大技能人才和劳动模范致以诚挚的问候,向广大劳动群众致以节日的祝贺!
《中华人民共和国职业教育法》
(1996年5月15日第八届全国人民代表大会常务委员会第十九次会议通过 2022年4月20日第十三届全国人民代表大会常务委员会第三十四次会议修订)
目 录
第一章 总 则
第二章 职业教育体系
第三章 职业教育的实施
第四章 职业学校和职业培训机构
第五章 职业教育的教师与受教育者
第六章 职业教育的保障
第七章 法律责任
第八章 附 则
第一章 总 则
第一条 为了推动职业教育高质量发展,提高劳动者素质和技术技能水平,促进就业创业,建设教育强国、人力资源强国和技能型社会,推进社会主义现代化建设,根据宪法,制定本法。
第二条 本法所称职业教育,是指为了培养高素质技术技能人才,使受教育者具备从事某种职业或者实现职业发展所需要的职业道德、科学文化与专业知识、技术技能等职业综合素质和行动能力而实施的教育,包括职业学校教育和职业培训。
机关、事业单位对其工作人员实施的专门培训由法律、行政法规另行规定。
第三条 职业教育是与普通教育具有同等重要地位的教育类型,是国民教育体系和人力资源开发的重要组成部分,是培养多样化人才、传承技术技能、促进就业创业的重要途径。
国家大力发展职业教育,推进职业教育改革,提高职业教育质量,增强职业教育适应性,建立健全适应社会主义市场经济和社会发展需要、符合技术技能人才成长规律的职业教育制度体系,为全面建设社会主义现代化国家提供有力人才和技能支撑。
第四条 职业教育必须坚持中国共产党的领导,坚持社会主义办学方向,贯彻国家的教育方针,坚持立德树人、德技并修,坚持产教融合、校企合作,坚持面向市场、促进就业,坚持面向实践、强化能力,坚持面向人人、因材施教。
实施职业教育应当弘扬社会主义核心价值观,对受教育者进行思想政治教育和职业道德教育,培育劳模精神、劳动精神、工匠精神,传授科学文化与专业知识,培养技术技能,进行职业指导,全面提高受教育者的素质。
第五条 公民有依法接受职业教育的权利。
第六条 职业教育实行政府统筹、分级管理、地方为主、行业指导、校企合作、社会参与。
第七条 各级人民政府应当将发展职业教育纳入国民经济和社会发展规划,与促进就业创业和推动发展方式转变、产业结构调整、技术优化升级等整体部署、统筹实施。
第八条 国务院建立职业教育工作协调机制,统筹协调全国职业教育工作。
国务院教育行政部门负责职业教育工作的统筹规划、综合协调、宏观管理。国务院教育行政部门、人力资源社会保障行政部门和其他有关部门在国务院规定的职责范围内,分别负责有关的职业教育工作。
省、自治区、直辖市人民政府应当加强对本行政区域内职业教育工作的领导,明确设区的市、县级人民政府职业教育具体工作职责,统筹协调职业教育发展,组织开展督导评估。
县级以上地方人民政府有关部门应当加强沟通配合,共同推进职业教育工作。
第九条 国家鼓励发展多种层次和形式的职业教育,推进多元办学,支持社会力量广泛、平等参与职业教育。
国家发挥企业的重要办学主体作用,推动企业深度参与职业教育,鼓励企业举办高质量职业教育。
有关行业主管部门、工会和中华职业教育社等群团组织、行业组织、企业、事业单位等应当依法履行实施职业教育的义务,参与、支持或者开展职业教育。
第十条 国家采取措施,大力发展技工教育,全面提高产业工人素质。
国家采取措施,支持举办面向农村的职业教育,组织开展农业技能培训、返乡创业就业培训和职业技能培训,培养高素质乡村振兴人才。
国家采取措施,扶持革命老区、民族地区、边远地区、欠发达地区职业教育的发展。
国家采取措施,组织各类转岗、再就业、失业人员以及特殊人群等接受各种形式的职业教育,扶持残疾人职业教育的发展。
国家保障妇女平等接受职业教育的权利。
第十一条 实施职业教育应当根据经济社会发展需要,结合职业分类、职业标准、职业发展需求,制定教育标准或者培训方案,实行学历证书及其他学业证书、培训证书、职业资格证书和职业技能等级证书制度。
国家实行劳动者在就业前或者上岗前接受必要的职业教育的制度。
第十二条 国家采取措施,提高技术技能人才的社会地位和待遇,弘扬劳动光荣、技能宝贵、创造伟大的时代风尚。
国家对在职业教育工作中做出显著成绩的单位和个人按照有关规定给予表彰、奖励。
每年5月的第二周为职业教育活动周。
第十三条 国家鼓励职业教育领域的对外交流与合作,支持引进境外优质资源发展职业教育,鼓励有条件的职业教育机构赴境外办学,支持开展多种形式的职业教育学习成果互认。
第二章 职业教育体系
第十四条 国家建立健全适应经济社会发展需要,产教深度融合,职业学校教育和职业培训并重,职业教育与普通教育相互融通,不同层次职业教育有效贯通,服务全民终身学习的现代职业教育体系。
国家优化教育结构,科学配置教育资源,在义务教育后的不同阶段因地制宜、统筹推进职业教育与普通教育协调发展。
第十五条 职业学校教育分为中等职业学校教育、高等职业学校教育。
中等职业学校教育由高级中等教育层次的中等职业学校(含技工学校)实施。
高等职业学校教育由专科、本科及以上教育层次的高等职业学校和普通高等学校实施。根据高等职业学校设置制度规定,将符合条件的技师学院纳入高等职业学校序列。
其他学校、教育机构或者符合条件的企业、行业组织按照教育行政部门的统筹规划,可以实施相应层次的职业学校教育或者提供纳入人才培养方案的学分课程。
第十六条 职业培训包括就业前培训、在职培训、再就业培训及其他职业性培训,可以根据实际情况分级分类实施。
职业培训可以由相应的职业培训机构、职业学校实施。
其他学校或者教育机构以及企业、社会组织可以根据办学能力、社会需求,依法开展面向社会的、多种形式的职业培训。
第十七条 国家建立健全各级各类学校教育与职业培训学分、资历以及其他学习成果的认证、积累和转换机制,推进职业教育国家学分银行建设,促进职业教育与普通教育的学习成果融通、互认。
军队职业技能等级纳入国家职业资格认证和职业技能等级评价体系。
第十八条 残疾人职业教育除由残疾人教育机构实施外,各级各类职业学校和职业培训机构及其他教育机构应当按照国家有关规定接纳残疾学生,并加强无障碍环境建设,为残疾学生学习、生活提供必要的帮助和便利。
国家采取措施,支持残疾人教育机构、职业学校、职业培训机构及其他教育机构开展或者联合开展残疾人职业教育。
从事残疾人职业教育的特殊教育教师按照规定享受特殊教育津贴。
第十九条 县级以上人民政府教育行政部门应当鼓励和支持普通中小学、普通高等学校,根据实际需要增加职业教育相关教学内容,进行职业启蒙、职业认知、职业体验,开展职业规划指导、劳动教育,并组织、引导职业学校、职业培训机构、企业和行业组织等提供条件和支持。
第三章 职业教育的实施
第二十条 国务院教育行政部门会同有关部门根据经济社会发展需要和职业教育特点,组织制定、修订职业教育专业目录,完善职业教育教学等标准,宏观管理指导职业学校教材建设。
第二十一条 县级以上地方人民政府应当举办或者参与举办发挥骨干和示范作用的职业学校、职业培训机构,对社会力量依法举办的职业学校和职业培训机构给予指导和扶持。
国家根据产业布局和行业发展需要,采取措施,大力发展先进制造等产业需要的新兴专业,支持高水平职业学校、专业建设。
国家采取措施,加快培养托育、护理、康养、家政等方面技术技能人才。
第二十二条 县级人民政府可以根据县域经济社会发展的需要,设立职业教育中心学校,开展多种形式的职业教育,实施实用技术培训。
教育行政部门可以委托职业教育中心学校承担教育教学指导、教育质量评价、教师培训等职业教育公共管理和服务工作。
第二十三条 行业主管部门按照行业、产业人才需求加强对职业教育的指导,定期发布人才需求信息。
行业主管部门、工会和中华职业教育社等群团组织、行业组织可以根据需要,参与制定职业教育专业目录和相关职业教育标准,开展人才需求预测、职业生涯发展研究及信息咨询,培育供需匹配的产教融合服务组织,举办或者联合举办职业学校、职业培训机构,组织、协调、指导相关企业、事业单位、社会组织举办职业学校、职业培训机构。
第二十四条 企业应当根据本单位实际,有计划地对本单位的职工和准备招用的人员实施职业教育,并可以设置专职或者兼职实施职业教育的岗位。
企业应当按照国家有关规定实行培训上岗制度。企业招用的从事技术工种的劳动者,上岗前必须进行安全生产教育和技术培训;招用的从事涉及公共安全、人身健康、生命财产安全等特定职业(工种)的劳动者,必须经过培训并依法取得职业资格或者特种作业资格。
企业开展职业教育的情况应当纳入企业社会责任报告。
第二十五条 企业可以利用资本、技术、知识、设施、设备、场地和管理等要素,举办或者联合举办职业学校、职业培训机构。
第二十六条 国家鼓励、指导、支持企业和其他社会力量依法举办职业学校、职业培训机构。
地方各级人民政府采取购买服务,向学生提供助学贷款、奖助学金等措施,对企业和其他社会力量依法举办的职业学校和职业培训机构予以扶持;对其中的非营利性职业学校和职业培训机构还可以采取政府补贴、基金奖励、捐资激励等扶持措施,参照同级同类公办学校生均经费等相关经费标准和支持政策给予适当补助。
第二十七条 对深度参与产教融合、校企合作,在提升技术技能人才培养质量、促进就业中发挥重要主体作用的企业,按照规定给予奖励;对符合条件认定为产教融合型企业的,按照规定给予金融、财政、土地等支持,落实教育费附加、地方教育附加减免及其他税费优惠。
第二十八条 联合举办职业学校、职业培训机构的,举办者应当签订联合办学协议,约定各方权利义务。
地方各级人民政府及行业主管部门支持社会力量依法参与联合办学,举办多种形式的职业学校、职业培训机构。
行业主管部门、工会等群团组织、行业组织、企业、事业单位等委托学校、职业培训机构实施职业教育的,应当签订委托合同。
第二十九条 县级以上人民政府应当加强职业教育实习实训基地建设,组织行业主管部门、工会等群团组织、行业组织、企业等根据区域或者行业职业教育的需要建设高水平、专业化、开放共享的产教融合实习实训基地,为职业学校、职业培训机构开展实习实训和企业开展培训提供条件和支持。
第三十条 国家推行中国特色学徒制,引导企业按照岗位总量的一定比例设立学徒岗位,鼓励和支持有技术技能人才培养能力的企业特别是产教融合型企业与职业学校、职业培训机构开展合作,对新招用职工、在岗职工和转岗职工进行学徒培训,或者与职业学校联合招收学生,以工学结合的方式进行学徒培养。有关企业可以按照规定享受补贴。
企业与职业学校联合招收学生,以工学结合的方式进行学徒培养的,应当签订学徒培养协议。
第三十一条 国家鼓励行业组织、企业等参与职业教育专业教材开发,将新技术、新工艺、新理念纳入职业学校教材,并可以通过活页式教材等多种方式进行动态更新;支持运用信息技术和其他现代化教学方式,开发职业教育网络课程等学习资源,创新教学方式和学校管理方式,推动职业教育信息化建设与融合应用。
第三十二条 国家通过组织开展职业技能竞赛等活动,为技术技能人才提供展示技能、切磋技艺的平台,持续培养更多高素质技术技能人才、能工巧匠和大国工匠。
第四章 职业学校和职业培训机构
第三十三条 职业学校的设立,应当符合下列基本条件:
(一)有组织机构和章程;
(二)有合格的教师和管理人员;
(三)有与所实施职业教育相适应、符合规定标准和安全要求的教学及实习实训场所、设施、设备以及课程体系、教育教学资源等;
(四)有必备的办学资金和与办学规模相适应的稳定经费来源。
设立中等职业学校,由县级以上地方人民政府或者有关部门按照规定的权限审批;设立实施专科层次教育的高等职业学校,由省、自治区、直辖市人民政府审批,报国务院教育行政部门备案;设立实施本科及以上层次教育的高等职业学校,由国务院教育行政部门审批。
专科层次高等职业学校设置的培养高端技术技能人才的部分专业,符合产教深度融合、办学特色鲜明、培养质量较高等条件的,经国务院教育行政部门审批,可以实施本科层次的职业教育。
第三十四条 职业培训机构的设立,应当符合下列基本条件:
(一)有组织机构和管理制度;
(二)有与培训任务相适应的课程体系、教师或者其他授课人员、管理人员;
(三)有与培训任务相适应、符合安全要求的场所、设施、设备;
(四)有相应的经费。
职业培训机构的设立、变更和终止,按照国家有关规定执行。
第三十五条 公办职业学校实行中国共产党职业学校基层组织领导的校长负责制,中国共产党职业学校基层组织按照中国共产党章程和有关规定,全面领导学校工作,支持校长独立负责地行使职权。民办职业学校依法健全决策机制,强化学校的中国共产党基层组织政治功能,保证其在学校重大事项决策、监督、执行各环节有效发挥作用。
校长全面负责本学校教学、科学研究和其他行政管理工作。校长通过校长办公会或者校务会议行使职权,依法接受监督。
职业学校可以通过咨询、协商等多种形式,听取行业组织、企业、学校毕业生等方面代表的意见,发挥其参与学校建设、支持学校发展的作用。
第三十六条 职业学校应当依法办学,依据章程自主管理。
职业学校在办学中可以开展下列活动:
(一)根据产业需求,依法自主设置专业;
(二)基于职业教育标准制定人才培养方案,依法自主选用或者编写专业课程教材;
(三)根据培养技术技能人才的需要,自主设置学习制度,安排教学过程;
(四)在基本学制基础上,适当调整修业年限,实行弹性学习制度;
(五)依法自主选聘专业课教师。
第三十七条 国家建立符合职业教育特点的考试招生制度。
中等职业学校可以按照国家有关规定,在有关专业实行与高等职业学校教育的贯通招生和培养。
高等职业学校可以按照国家有关规定,采取文化素质与职业技能相结合的考核方式招收学生;对有突出贡献的技术技能人才,经考核合格,可以破格录取。
省级以上人民政府教育行政部门会同同级人民政府有关部门建立职业教育统一招生平台,汇总发布实施职业教育的学校及其专业设置、招生情况等信息,提供查询、报考等服务。
第三十八条 职业学校应当加强校风学风、师德师风建设,营造良好学习环境,保证教育教学质量。
第三十九条 职业学校应当建立健全就业创业促进机制,采取多种形式为学生提供职业规划、职业体验、求职指导等就业创业服务,增强学生就业创业能力。
第四十条 职业学校、职业培训机构实施职业教育应当注重产教融合,实行校企合作。
职业学校、职业培训机构可以通过与行业组织、企业、事业单位等共同举办职业教育机构、组建职业教育集团、开展订单培养等多种形式进行合作。
国家鼓励职业学校在招生就业、人才培养方案制定、师资队伍建设、专业规划、课程设置、教材开发、教学设计、教学实施、质量评价、科学研究、技术服务、科技成果转化以及技术技能创新平台、专业化技术转移机构、实习实训基地建设等方面,与相关行业组织、企业、事业单位等建立合作机制。开展合作的,应当签订协议,明确双方权利义务。
第四十一条 职业学校、职业培训机构开展校企合作、提供社会服务或者以实习实训为目的举办企业、开展经营活动取得的收入用于改善办学条件;收入的一定比例可以用于支付教师、企业专家、外聘人员和受教育者的劳动报酬,也可以作为绩效工资来源,符合国家规定的可以不受绩效工资总量限制。
职业学校、职业培训机构实施前款规定的活动,符合国家有关规定的,享受相关税费优惠政策。
第四十二条 职业学校按照规定的收费标准和办法,收取学费和其他必要费用;符合国家规定条件的,应当予以减免;不得以介绍工作、安排实习实训等名义违法收取费用。
职业培训机构、职业学校面向社会开展培训的,按照国家有关规定收取费用。
第四十三条 职业学校、职业培训机构应当建立健全教育质量评价制度,吸纳行业组织、企业等参与评价,并及时公开相关信息,接受教育督导和社会监督。
县级以上人民政府教育行政部门应当会同有关部门、行业组织建立符合职业教育特点的质量评价体系,组织或者委托行业组织、企业和第三方专业机构,对职业学校的办学质量进行评估,并将评估结果及时公开。
职业教育质量评价应当突出就业导向,把受教育者的职业道德、技术技能水平、就业质量作为重要指标,引导职业学校培养高素质技术技能人才。
有关部门应当按照各自职责,加强对职业学校、职业培训机构的监督管理。
第五章 职业教育的教师与受教育者
第四十四条 国家保障职业教育教师的权利,提高其专业素质与社会地位。
县级以上人民政府及其有关部门应当将职业教育教师的培养培训工作纳入教师队伍建设规划,保证职业教育教师队伍适应职业教育发展的需要。
第四十五条 国家建立健全职业教育教师培养培训体系。
各级人民政府应当采取措施,加强职业教育教师专业化培养培训,鼓励设立专门的职业教育师范院校,支持高等学校设立相关专业,培养职业教育教师;鼓励行业组织、企业共同参与职业教育教师培养培训。
产教融合型企业、规模以上企业应当安排一定比例的岗位,接纳职业学校、职业培训机构教师实践。
第四十六条 国家建立健全符合职业教育特点和发展要求的职业学校教师岗位设置和职务(职称)评聘制度。
职业学校的专业课教师(含实习指导教师)应当具有一定年限的相应工作经历或者实践经验,达到相应的技术技能水平。
具备条件的企业、事业单位经营管理和专业技术人员,以及其他有专业知识或者特殊技能的人员,经教育教学能力培训合格的,可以担任职业学校的专职或者兼职专业课教师;取得教师资格的,可以根据其技术职称聘任为相应的教师职务。取得职业学校专业课教师资格可以视情况降低学历要求。
第四十七条 国家鼓励职业学校聘请技能大师、劳动模范、能工巧匠、非物质文化遗产代表性传承人等高技能人才,通过担任专职或者兼职专业课教师、设立工作室等方式,参与人才培养、技术开发、技能传承等工作。
第四十八条 国家制定职业学校教职工配备基本标准。省、自治区、直辖市应当根据基本标准,制定本地区职业学校教职工配备标准。
县级以上地方人民政府应当根据教职工配备标准、办学规模等,确定公办职业学校教职工人员规模,其中一定比例可以用于支持职业学校面向社会公开招聘专业技术人员、技能人才担任专职或者兼职教师。
第四十九条 职业学校学生应当遵守法律、法规和学生行为规范,养成良好的职业道德、职业精神和行为习惯,努力学习,完成规定的学习任务,按照要求参加实习实训,掌握技术技能。
职业学校学生的合法权益,受法律保护。
第五十条 国家鼓励企业、事业单位安排实习岗位,接纳职业学校和职业培训机构的学生实习。接纳实习的单位应当保障学生在实习期间按照规定享受休息休假、获得劳动安全卫生保护、参加相关保险、接受职业技能指导等权利;对上岗实习的,应当签订实习协议,给予适当的劳动报酬。
职业学校和职业培训机构应当加强对实习实训学生的指导,加强安全生产教育,协商实习单位安排与学生所学专业相匹配的岗位,明确实习实训内容和标准,不得安排学生从事与所学专业无关的实习实训,不得违反相关规定通过人力资源服务机构、劳务派遣单位,或者通过非法从事人力资源服务、劳务派遣业务的单位或个人组织、安排、管理学生实习实训。
第五十一条 接受职业学校教育,达到相应学业要求,经学校考核合格的,取得相应的学业证书;接受职业培训,经职业培训机构或者职业学校考核合格的,取得相应的培训证书;经符合国家规定的专门机构考核合格的,取得相应的职业资格证书或者职业技能等级证书。
学业证书、培训证书、职业资格证书和职业技能等级证书,按照国家有关规定,作为受教育者从业的凭证。
接受职业培训取得的职业技能等级证书、培训证书等学习成果,经职业学校认定,可以转化为相应的学历教育学分;达到相应职业学校学业要求的,可以取得相应的学业证书。
接受高等职业学校教育,学业水平达到国家规定的学位标准的,可以依法申请相应学位。
第五十二条 国家建立对职业学校学生的奖励和资助制度,对特别优秀的学生进行奖励,对经济困难的学生提供资助,并向艰苦、特殊行业等专业学生适当倾斜。国家根据经济社会发展情况适时调整奖励和资助标准。
国家支持企业、事业单位、社会组织及公民个人按照国家有关规定设立职业教育奖学金、助学金,奖励优秀学生,资助经济困难的学生。
职业学校应当按照国家有关规定从事业收入或者学费收入中提取一定比例资金,用于奖励和资助学生。
省、自治区、直辖市人民政府有关部门应当完善职业学校资助资金管理制度,规范资助资金管理使用。
第五十三条 职业学校学生在升学、就业、职业发展等方面与同层次普通学校学生享有平等机会。
高等职业学校和实施职业教育的普通高等学校应当在招生计划中确定相应比例或者采取单独考试办法,专门招收职业学校毕业生。
各级人民政府应当创造公平就业环境。用人单位不得设置妨碍职业学校毕业生平等就业、公平竞争的报考、录用、聘用条件。机关、事业单位、国有企业在招录、招聘技术技能岗位人员时,应当明确技术技能要求,将技术技能水平作为录用、聘用的重要条件。事业单位公开招聘中有职业技能等级要求的岗位,可以适当降低学历要求。
第六章 职业教育的保障
第五十四条 国家优化教育经费支出结构,使职业教育经费投入与职业教育发展需求相适应,鼓励通过多种渠道依法筹集发展职业教育的资金。
第五十五条 各级人民政府应当按照事权和支出责任相适应的原则,根据职业教育办学规模、培养成本和办学质量等落实职业教育经费,并加强预算绩效管理,提高资金使用效益。
省、自治区、直辖市人民政府应当制定本地区职业学校生均经费标准或者公用经费标准。职业学校举办者应当按照生均经费标准或者公用经费标准按时、足额拨付经费,不断改善办学条件。不得以学费、社会服务收入冲抵生均拨款。
民办职业学校举办者应当参照同层次职业学校生均经费标准,通过多种渠道筹措经费。
财政专项安排、社会捐赠指定用于职业教育的经费,任何组织和个人不得挪用、克扣。
第五十六条 地方各级人民政府安排地方教育附加等方面的经费,应当将其中可用于职业教育的资金统筹使用;发挥失业保险基金作用,支持职工提升职业技能。
第五十七条 各级人民政府加大面向农村的职业教育投入,可以将农村科学技术开发、技术推广的经费适当用于农村职业培训。
第五十八条 企业应当根据国务院规定的标准,按照职工工资总额一定比例提取和使用职工教育经费。职工教育经费可以用于举办职业教育机构、对本单位的职工和准备招用人员进行职业教育等合理用途,其中用于企业一线职工职业教育的经费应当达到国家规定的比例。用人单位安排职工到职业学校或者职业培训机构接受职业教育的,应当在其接受职业教育期间依法支付工资,保障相关待遇。
企业设立具备生产与教学功能的产教融合实习实训基地所发生的费用,可以参照职业学校享受相应的用地、公用事业费等优惠。
第五十九条 国家鼓励金融机构通过提供金融服务支持发展职业教育。
第六十条 国家鼓励企业、事业单位、社会组织及公民个人对职业教育捐资助学,鼓励境外的组织和个人对职业教育提供资助和捐赠。提供的资助和捐赠,必须用于职业教育。
第六十一条 国家鼓励和支持开展职业教育的科学技术研究、教材和教学资源开发,推进职业教育资源跨区域、跨行业、跨部门共建共享。
国家逐步建立反映职业教育特点和功能的信息统计和管理体系。
县级以上人民政府及其有关部门应当建立健全职业教育服务和保障体系,组织、引导工会等群团组织、行业组织、企业、学校等开展职业教育研究、宣传推广、人才供需对接等活动。
第六十二条 新闻媒体和职业教育有关方面应当积极开展职业教育公益宣传,弘扬技术技能人才成长成才典型事迹,营造人人努力成才、人人皆可成才、人人尽展其才的良好社会氛围。
第七章 法律责任
第六十三条 在职业教育活动中违反《中华人民共和国教育法》、《中华人民共和国劳动法》等有关法律规定的,依照有关法律的规定给予处罚。
第六十四条 企业未依照本法规定对本单位的职工和准备招用的人员实施职业教育、提取和使用职工教育经费的,由有关部门责令改正;拒不改正的,由县级以上人民政府收取其应当承担的职工教育经费,用于职业教育。
第六十五条 职业学校、职业培训机构在职业教育活动中违反本法规定的,由教育行政部门或者其他有关部门责令改正;教育教学质量低下或者管理混乱,造成严重后果的,责令暂停招生、限期整顿;逾期不整顿或者经整顿仍达不到要求的,吊销办学许可证或者责令停止办学。
第六十六条 接纳职业学校和职业培训机构学生实习的单位违反本法规定,侵害学生休息休假、获得劳动安全卫生保护、参加相关保险、接受职业技能指导等权利的,依法承担相应的法律责任。
职业学校、职业培训机构违反本法规定,通过人力资源服务机构、劳务派遣单位或者非法从事人力资源服务、劳务派遣业务的单位或个人组织、安排、管理学生实习实训的,由教育行政部门、人力资源社会保障行政部门或者其他有关部门责令改正,没收违法所得,并处违法所得一倍以上五倍以下的罚款;违法所得不足一万元的,按一万元计算。
对前款规定的人力资源服务机构、劳务派遣单位或者非法从事人力资源服务、劳务派遣业务的单位或个人,由人力资源社会保障行政部门或者其他有关部门责令改正,没收违法所得,并处违法所得一倍以上五倍以下的罚款;违法所得不足一万元的,按一万元计算。
第六十七条 教育行政部门、人力资源社会保障行政部门或者其他有关部门的工作人员违反本法规定,滥用职权、玩忽职守、徇私舞弊的,依法给予处分;构成犯罪的,依法追究刑事责任。
第八章 附 则
第六十八条 境外的组织和个人在境内举办职业学校、职业培训机构,适用本法;法律、行政法规另有规定的,从其规定。
第六十九条 本法自2022年5月1日起施行。
《新时代的中国青年》白皮书
(2022年4月)
中华人民共和国国务院新闻办公室
目录
前言
一、新时代中国青年生逢盛世、共享机遇
(一)拥有更高质量的发展条件
(二)获得更多人生出彩机会
(三)享受更全面的保障支持
二、新时代中国青年素质过硬、全面发展
(一)理想信念更为坚定
(二)身心素质向好向强
(三)知识素养不断提升
(四)社会参与积极主动
三、新时代中国青年勇挑重担、堪当大任
(一)在平凡岗位上奋斗奉献
(二)在急难险重任务中冲锋在前
(三)在基层一线经受磨砺
(四)在创新创业中走在前列
(五)在社会文明建设中引风气之先
四、新时代中国青年胸怀世界、展现担当
(一)更加开放自信地融入世界
(二)展现构建人类命运共同体的青春担当
(三)中国青年的全球行动倡议
结束语
前言
青年是整个社会力量中最积极、最有生气的力量,国家的希望在青年,民族的未来在青年。中国青年始终是实现中华民族伟大复兴的先锋力量。
近代以后,中国逐步沦为半殖民地半封建社会,国家蒙辱、人民蒙难、文明蒙尘,中华民族遭受了前所未有的劫难,中国青年深切感受到日益深重的民族危机。
中国青年的觉醒,点燃了中华民族伟大复兴的希望之光。五四运动前后,一大批率先接受新思想、新文化、新知识的有志青年在反复比较中选择了马克思列宁主义,促进中国人民和中华民族实现了自鸦片战争以来的第一次全面觉醒。1921年7月,平均年龄仅28岁的13位代表参加中国共产党第一次全国代表大会,宣告了中国共产党诞生这一开天辟地的大事变,吹响了全民族觉醒和奋起的号角,开启了民族复兴的新纪元。在中国共产党的领导下,中国共产主义青年团于1922年成立,中国青年运动翻开了新的历史篇章。
回首百年,无论风云变幻、沧海桑田,中国青年爱党、爱国、爱人民的赤诚追求始终未改,坚定不移听党话、跟党走的忠贞初心始终未变。在新民主主义革命时期,中国青年不怕牺牲、敢于斗争,经受了生与死的考验,为争取民族独立、人民解放冲锋陷阵、抛洒热血。在社会主义革命和建设时期,中国青年勇于拼搏、甘于奉献,经受了苦与乐的考验,在新中国的广阔天地忘我劳动、发愤图强。在改革开放和社会主义现代化建设新时期,中国青年开拓创新、勇立潮头,经受了得与失的考验,为推动中国大踏步赶上时代锐意改革、拼搏奋进。
党的十八大以来,中国特色社会主义进入新时代。以习近平同志为核心的党中央高度重视青年、热情关怀青年、充分信任青年,鲜明提出党管青年原则,大力倡导青年优先发展理念,着力发挥共青团作为党的助手和后备军作用,推动青年发展事业实现全方位进步、取得历史性成就。在这个伟大的新时代,中国青年展现了亮丽的青春风采、迸发出豪迈的青春激情。
新时代中国青年刚健自信、胸怀天下、担当有为,衷心拥护党的领导,奋力走在时代前列,展现出前所未有的昂扬风貌;追求远大理想,心中铭刻着对马克思主义的崇高信仰、对共产主义和中国特色社会主义的坚定信念;深植家国情怀,与国家同呼吸、与人民共命运,时刻彰显着鲜明的爱国主义精神气质;传承奋斗担当,先天下之忧而忧、后天下之乐而乐,勇做走在时代前列的奋进者、开拓者、奉献者。
历史清晰而深刻地昭示,没有中国共产党就没有朝气蓬勃的中国青年运动,矢志不渝跟党走是中国青年百年奋斗的最宝贵经验,深深融入血脉的红色基因是中国青年百年奋斗的最宝贵财富。
2021年7月1日,习近平总书记在庆祝中国共产党成立100周年大会上深情寄语:“新时代的中国青年要以实现中华民族伟大复兴为己任,增强做中国人的志气、骨气、底气,不负时代,不负韶华,不负党和人民的殷切期望!”
展望未来,民族复兴大业已经站在新的历史起点、踏上新的伟大征程。新时代中国青年迎来了实现抱负、施展才华的难得机遇,更肩负着建设社会主义现代化强国、实现中华民族伟大复兴中国梦的时代重任。
中国梦是历史的、现实的,也是未来的;是广大人民的,更是青年一代的。新时代中国青年必将以永不懈怠的精神状态、永不停滞的前进姿态,在接续奋斗中将中华民族伟大复兴的中国梦变为现实。
为充分展示新时代中国青年的风貌和担当,值此中国共产主义青年团成立100周年之际,特发布本白皮书。
一、新时代中国青年生逢盛世、共享机遇
时代造就青年,盛世成就青年。新时代的中国繁荣发展、充满希望,中华民族迎来了从站起来、富起来到强起来的伟大飞跃,实现中华民族伟大复兴进入了不可逆转的历史进程。新时代中国青年生逢中华民族发展的最好时期,拥有更优越的发展环境、更广阔的成长空间,面临着建功立业的难得人生际遇。
(一)拥有更高质量的发展条件
随着中国的经济实力、科技实力、综合国力不断迈上新台阶、取得新跨越,新时代中国青年的发展基础日益厚实,发展底气越来越足。
物质发展环境更为优越。青年高质量发展,物质丰裕是基础。中国创造了世所罕见的经济快速发展和社会长期稳定“两大奇迹”,2021年国内生产总值超过110万亿元、稳居世界第二。超过2500万贫困青年彻底摆脱贫困,中国青年共同迈向更高水平的小康生活。中国青年向往更有品质的美好生活,消费方式从大众化迈向个性化,消费需求从满足生存转向享受生活,从有衣穿到穿得时尚、穿出个性,从吃饱饭到吃得丰富、吃出健康,从能出行到快捷通畅、平稳舒适。中国青年的生活水平实现了质的跃升,高质量发展有了更加丰盈、更为坚实的物质基础。
精神成长空间更为富足。青年高质量发展,离不开精神生活的多姿多彩。受益于图书馆、博物馆、文化馆、美术馆等惠及青年的公共文化设施的不断完善①,中国青年享受的公共文化服务水平显著提高,逐渐从“去哪儿都新鲜”转变为“去哪儿都习以为常”,精神品位不断提升。随着图书、电视、电影、文艺演出等传统文化产业和数字创意、网络视听、数字出版、数字娱乐、线上演播等新兴文化产业迅猛发展,青年所需所盼的公共文化产品日渐丰富,逐渐从“有什么看什么”转变为“想看什么有什么”,文化视野更加开阔。文化旅游、乡村旅游、红色旅游、国际旅游等各类旅游产品应有尽有,青年走出去看世界的需求得到更好满足,逐渐从“只在家门口转转”转变为“哪里都能去逛逛”,见识阅历更加广博。不断扩展的精神文化生活空间,为中国青年追求更有高度、更有境界、更有品位的人生提供了更多可能。
在与互联网的相互塑造中成长。互联网深刻塑造了青年,青年也深刻影响了互联网。2020年底,中国6岁至18岁未成年人网民达1.8亿,未成年人互联网普及率达94.9%,城乡普及率差距从2018年的5.4个百分点缩小至0.3个百分点,互联网已经成为当代青少年不可或缺的生活方式、成长空间、“第六感官”。随着互联网的快速普及,越来越多的青年便捷地获取信息、交流思想、交友互动、购物消费,青年的学习、生活和工作方式发生深刻改变。在网络视频(短视频)、网络直播、网约车用户中,青年都是主体。中国青年日益成为网络空间主要的信息生产者、服务消费者、技术推动者,深刻影响了互联网发展潮流。面对纷繁复杂的网络信息,中国青年在网上积极弘扬正能量、展示新风尚,共同营造清朗网络空间。

(二)获得更多人生出彩机会
国家好,青年才会好。随着经济社会快速发展,新时代中国青年获得了更优越的发展机遇,实现人生出彩的舞台越来越宽阔。
教育机会更加均等。中国教育事业优先发展不断深化,中国青年享有更加平等、更高质量的教育机会。2021年,中国义务教育巩固率达95.4%;高中阶段毛入学率达91.4%;高等教育毛入学率达57.8%、在学总规模达4430万人,居世界第一,越来越多的青年打开了通往成功成才大门的重要路径。覆盖学前教育至研究生教育的学生资助政策体系建成且日趋完善,2020年资助资金总额超过2400亿元、资助学生近1.5亿人次,实现“三个全覆盖”②。义务教育阶段进城务工人员随迁子女、农村和贫困地区学生等群体受教育权益得到充分保障。2020年,85.8%的进城务工人员随迁子女在公办学校就读或享受政府购买学位服务;2012年至2021年,农村和贫困地区重点高校专项招生计划定向招生超过82万人,让更多的青年公平享有接受更好教育的机会,阻断贫困的代际传递。
职业选择丰富多元。中国青年职业选择日益市场化、多元化、自主化,不再只青睐传统意义上的“铁饭碗”,非公有制经济组织和新社会组织逐渐成为青年就业的主要渠道。“非工即农”的就业选择一去不返,第三产业成为吸纳青年就业的重要领域。2020年,第三产业就业占比47.7%,比十年前增长13.1个百分点。特别是近年来快速兴起的新产业、新业态,催生了电竞选手、网络主播、网络作家等大量新职业,集聚了快递小哥、外卖骑手等大量灵活就业青年,涌现了拥有多重身份和职业、多种工作和生活方式的“斜杠青年”,充分体现了时代赋予青年的更多机遇、更多选择。

发展流动畅通自由。随着社会主义市场经济体制不断完善,市场主体活力持续提升,各类要素流动日益频繁,青年的发展渠道更加畅通、流动更加自由。在区域协调发展战略深入实施大背景下,中国青年逐渐由单向的“孔雀东南飞”转变为多向的“自由随心飞”,在自己喜欢的城市寻找发展机会,在适合自己的地区拓展成长舞台。一批又一批农村青年走进城市,挥洒汗水、奋力拼搏,安家落户、实现梦想。2020年,外出农民工总数近1.7亿,其中多数为青年;青年常住人口城镇化率达71.1%、比十年前增加15.3个百分点、高于整体常住人口城镇化率7.2个百分点,更多青年通过城乡之间的发展流动更好融入城市生活、实现发展跃迁。
(三)享受更全面的保障支持
青年的发展离不开国家的坚实保障。在社会公平正义不断彰显、人民发展权益得到有效维护的大背景下,新时代中国青年成长成才有了更良好的法治环境、更有力的政策支持、更可靠的社会保障、更温暖的组织关怀。
法治保障不断完善。随着全面依法治国深入推进,中国特色社会主义法治体系日益完善,为青年发展提供了坚实的保障。作为国家根本大法,宪法明确规定“国家培养青年、少年、儿童在品德、智力、体质等方面全面发展”,为建立青年法治保障体系提供了根本遵循。青年发展涉及面广、系统性强,需要各个领域齐抓共管、共同发力。民法典赋予了青年各类民事权益,教育法、义务教育法、职业教育法、高等教育法、民办教育促进法、家庭教育促进法等全面构筑了保障青年受教育权的完备法治环境,就业促进法、劳动法、劳动合同法、社会保险法、科学技术进步法、人口与计划生育法、体育法、妇女权益保障法等充分保障了青年各领域发展权益,刑法、未成年人保护法、预防未成年人犯罪法、反家庭暴力法等共同构建了保护青少年合法权益的法律屏障。
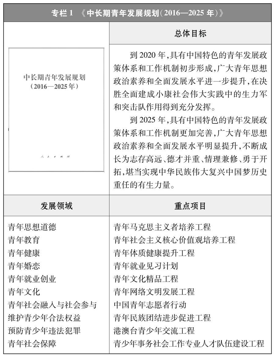
政策保障日益完备。针对中国青年多元化发展需求,国家强化政策服务导向,健全完善政策体系。国民经济和社会发展“十三五”和“十四五”规划鲜明体现青年元素,科教兴国、人才强国、创新驱动发展、乡村振兴、健康中国等国家重大战略充分关注青年群体,青年发展得到越来越多的顶层设计支持。2017年4月,中共中央、国务院制定出台新中国历史上第一个国家级青年领域专项规划——《中长期青年发展规划(2016-2025年)》,为新时代中国青年发展提供根本政策指引。针对青年在毕业求职、创新创业、社会融入、婚恋交友、老人赡养、子女教育等方面的操心事、烦心事,党和政府高度重视,各项政策举措持续出台,青年发展型城市建设蓬勃开展,青年优先发展理念日益深入人心。目前,从中央到地方的青年工作机制基本建成,具有中国特色的青年发展政策体系初步形成。青年充分享受政策红利,实实在在感受到关爱就在身边、关怀就在眼前。

社会保障更加健全。中国建成世界上规模最大的社会保障体系,普惠型社会保障服务进一步发展。中国青年不仅能在步入社会之初就享受到社会保障的“遮风挡雨”,也能在拼搏奋斗时免除各种“后顾之忧”,生活得更舒心、工作得更安心、对未来更放心。政府出台一系列支持多渠道灵活就业的政策,逐步完善灵活就业社会保障,支持青年从事灵活就业。青年住房保障力度不断增强,更多大城市面向新市民、青年人加大保障性租赁住房供给,缓解青年住房难题。基本养老保险实现全国统筹,失业保险、工伤保险持续向青年职业劳动者扩大覆盖,青年社会保障水平不断迈上新台阶。
组织保障坚强有力。组织是青年成长的大熔炉,是青年发展的倍增器。作为中国共产党领导的先进青年的群团组织,中国共产主义青年团始终把维护青年发展权益放在重要位置,着力推动落实青年优先发展理念,充分发挥组织优势,大力调动社会资源,聚焦青年“急难愁盼”突出问题开展政策倡导,千方百计为青年解决具体困难,为广大青年成长发展创造良好环境。作为中国共产党领导下的基本的人民团体之一,中华全国青年联合会始终坚持代表和维护各族各界青年的合法权益,引导青年积极健康地参与社会生活,努力为青年健康成长、奋发成才服务。作为中国共产党领导下的中国高等学校学生会、研究生会和中等学校学生会的联合组织,中华全国学生联合会依法依章程表达和维护青年学生的具体利益,通过开展健康有益、丰富多彩的课外活动和社会服务,努力为青年学生成长发展服务。
二、新时代中国青年素质过硬、全面发展
奋斗锤炼本领,磨砺增长才干。新时代中国青年积极主动学理论、学文化、学科学、学技能,思想素养、身体素质、精神品格、综合能力不断提升,努力成长为堪当民族复兴重任的时代新人。
(一)理想信念更为坚定
理想指引人生方向,信念决定事业成败。新时代中国青年把树立正确的理想、坚定的信念作为立身之本,努力成长为党、国家和人民所期盼的有志青年。
坚信中国道路。中国青年通过历史对比、国际比较、社会观察、亲身实践,深刻领悟党的领导、领袖领航、制度优势、人民力量的关键作用。2020年有关调查显示,绝大多数青年对中国特色社会主义道路由衷认同,对实现中华民族伟大复兴充满信心。用习近平新时代中国特色社会主义思想武装起来的中国青年,在展现国家发展成就的一系列生动事例、客观数字、亲身体验中,深切感受到“中国速度”、“中国奇迹”、“中国之治”,做中国人的志气、骨气、底气进一步增强,为实现中华民族伟大复兴中国梦团结奋斗的思想基础更加牢固。

坚守价值追求。青年的价值取向决定了未来整个社会的价值取向。中国青年主动“扣好人生第一粒扣子”,从英雄模范和时代楷模中感受道德风范,积极倡导富强、民主、文明、和谐,倡导自由、平等、公正、法治,倡导爱国、敬业、诚信、友善,成为社会主义核心价值观的实践者、推广者。一大批青年优秀人物成为全社会学习的榜样,1500余名中国青年五四奖章获奖者引社会风气之先,各级“优秀共青团员”发挥先锋模范作用,2万余名“向上向善好青年”展现青春正能量。面对社会思潮的交流交融交锋,中国青年有困惑、有迷惘,但有一条主线始终未变,就是对党和国家的赤诚热爱、对崇高价值理念的不懈追求。
坚定文化自信。文化是一个民族的精神和灵魂,高度的文化自信是实现民族复兴的重要基础。中国青年不断从中华优秀传统文化、革命文化、社会主义先进文化中汲取养分,特别注重从源远流长的中华文明中获取力量。2020年有关调查显示,超八成受访青年认为“青少年国学热”的原因是“国人开始重视传统文化的内在价值”。从热衷“洋品牌”到“国潮”火爆盛行,从青睐“喇叭裤”到“国服”引领风尚,从追捧“霹雳舞”到“只此青绿”红遍全国,中国青年对中华民族灿烂的文明发自内心地崇拜、从精神深处认同,传承中华文化基因更加自觉,民族自豪感显著增强,推动全社会形成浓厚的文化自信氛围。
(二)身心素质向好向强
少年强、青年强则中国强,强健的体魄、阳光的心态是青年成长成才的重要前提。新时代中国青年素质过硬,首先就体现在身心素质更好更强,能够经得起风雨、受得住磨砺、扛得住摔打。
身体素质持续提升。在校园里,随着体育课时持续增加,更多青年学生既在课堂内“文明其精神”,也在操场上“野蛮其体魄”。超过3700万名农村义务教育学生受惠于政府开展的学生营养改善计划,身体素质得到明显提升。2018年,14岁至19岁青年学生体质达标测试合格率达91.9%,优良率持续上升。在社区中,青年积极参加各种群众性体育运动,跑步、游泳、各项球类运动成为年轻人的运动时尚,体育健身场馆“人头攒动”。北京冬奥会激发了中国青年的冰雪运动热情,18岁至30岁青年成为参与冰雪运动的主力军,参与率达37.3%,为各年龄段最高。在竞技场上,奥运会、亚运会等国际赛事中始终活跃着中国青年争金夺银的身影,青年健儿大力弘扬中华体育精神和女排精神,向全世界诠释了“更快、更高、更强——更团结”的奥林匹克新格言,展示了中国青年强健有力的民族精神。中国青年关注体育、参与体育、享受体育,成为体育强国建设的积极开拓力量。

心理素质自信达观。中国青年从身边做起、从小事做起,努力将牢固的理想信念、健康的价值认知、坚定的文化自信转化为良好的社会心态。虽然在就业、教育、住房、婚恋、养老等领域还面临不小压力,但在党和政府的关心关注和全社会的共同支持下,中国青年面对困难不消沉、面对压力愈坚韧,2021年有关调查显示,88.0%的受访青年认为自己可以做“情绪的主人”。对未来发展的信心斗志、对美好生活的向往追求占据着中国青年的主流,自信达观、积极向上是中国青年的鲜明形象。
(三)知识素养不断提升
知识改变命运,教育改变人生。乘着教育事业优先发展的东风,新时代中国青年亲眼见证、亲身经历了教育事业取得的历史性成就,享受了更加公平、更高质量的教育,学习的主动性、自觉性进一步提高,科学文化素养迈上新台阶。
受教育水平大幅提升。在科教兴国、人才强国等国家战略支持下,亿万中国青年通过教育获得成长成才的机会,实现创造美好生活、彰显人生价值的愿望。2020年,新增劳动力平均受教育年限达13.8年,比十年前提高1.1年;大学专科以上在职青年占同等文化程度就业总人口比例超过50%,比在职青年占就业总人口比例高约20个百分点。提高学历层次、接受高质量教育,依然是中国青年改变命运、追梦逐梦、实现人生理想的主要方式。

热爱学习渐成风尚。越来越多的青年把学习作为一种生活乐趣、一种人生追求,学习提升的社会氛围愈加浓厚。有相当数量的青年在离开校园后选择继续深造、提升学历,2020年成人本专科在校生超过770万人,网络本专科在校生超过840万人。青年在职学习专业技能的热情空前高涨,调查显示,超过50%的社会青年参加过职业技能培训,工作之余“充充电”、“加加油”成为越来越多青年的共同选择。受益于网络媒体迅猛发展,数千万青年通过“慕课”(大型开放式网络课程)等方式选学课程、获取知识。
(四)社会参与积极主动
社会是青年成长发展的重要课堂。新时代中国青年以更加自信的态度、更加主动的精神,适应社会、融入社会,参与社会发展进程,展现出积极的社会参与意识和能力,成为正能量的倡导者和践行者。
有序参与政治生活。中国青年追求政治进步,积极参与全过程人民民主实践。共产主义远大理想始终激励青年砥砺前行、奋发向上,青年加入中国共产党、中国共产主义青年团的意愿持续高涨。截至2021年6月,35岁及以下党员共2367.9万名,占党员总数的24.9%。中国共产党第十八次全国代表大会以来,每年新发展党员中35岁及以下党员占比均超过80%。截至2021年底,共青团员总数达7371.5万名。青年广泛参与各级人大、政协,积极履职尽责、参政议政,2019年县级人大、政协中青年代表、委员分别占10.9%、13.7%。青年踊跃参与各类民主选举、民主决策、民主管理、民主监督,围绕经济社会发展重大问题建言献策,针对关系青年切身利益的实际问题充分行使民主权利、广泛开展协商、努力形成共识。
积极参与社会事务。近年来,越来越多的青年热情参与公益慈善、社区服务、生态保护、文化传播、养老助残等社会事务,不仅在很多有影响力的社会组织中发挥重要作用,还组建了一批以自愿成立、自主管理、自我服务为特征的社会组织。目前,全国有7600多个共青团指导的县级志愿服务、文艺体育类青年社会组织,带动成立青年活动团体15万余个,基本实现县域全覆盖。中国青年充分利用这些社会参与的重要渠道,在依法承接政府职能转移、开展行业自律、满足社会公众多样化服务需求、倡导文明健康生活方式、促进政府与社会沟通等方面发挥建设性作用,展现了强烈的参与意识和社会责任感。
三、新时代中国青年勇挑重担、堪当大任
中国特色社会主义新时代,是青年大有可为,也必将大有作为的大时代。新时代中国青年争做经济高质量发展的积极推动者、社会主义民主政治建设的积极参与者、社会主义文化繁荣兴盛的积极创造者、社会文明进步的积极实践者、美丽中国的积极建设者,在实现第二个百年奋斗目标、建设社会主义现代化强国的新征程上努力拼搏、奋勇争先。
(一)在平凡岗位上奋斗奉献
新时代中国青年坚守“永久奋斗”光荣传统,把平凡的岗位作为成就人生的舞台,用艰辛努力推动社会发展、民族振兴、人民幸福,靠自己的双手打拼一个光明的中国。
无论是传统的“工农商学兵”、“科教文卫体”,还是基于“互联网+”的新业态、新领域、新职业,青年在各行各业把平凡做成了不起、把不可能变成可能,将奋斗精神印刻在一个个普通岗位中。在工厂车间一线,青年工人苦练本领、精益求精,拧好每个螺丝、焊好每个接头,争当“青年岗位能手”,让“中国制造”走向世界;在田间地头,青年农民寒耕暑耘、精耕细作,用科学技术为粮食增产、为土地增效,努力把中国人的饭碗牢牢端在自己手中;在建筑工地,青年农民工不畏辛劳、日以继夜,用一砖一瓦筑造起一座座高楼大厦,将都市装点得更加美丽;在训练场上,青年健儿刻苦训练、顽强拼搏,以过硬的作风和惊人的毅力向世界顶峰发起冲锋,让五星红旗在国际赛场高高飘扬;在城市的大街小巷,快递小哥、外卖骑手风里来、雨里去,为千家万户传递幸福与温暖,他们用勤劳和汗水生动展现了中国青年“衣食无忧而不忘艰苦、岁月静好而不丢奋斗”的整体风貌,让青春在平凡岗位的奋斗中出彩闪光。
(二)在急难险重任务中冲锋在前
新时代中国青年不畏难、不惧苦,危难之中显精神,关键时刻见真章,总能够在祖国和人民需要的时候挺身而出,自觉扛起责任,无私奉献,无畏向前,彰显青年一代应有的闯劲、锐气和担当。
在体现综合国力、弘扬民族志气的重大工程之中,在抗击重大自然灾害面前,在应对突发公共危机时刻,青年的身影始终挺立在最前沿。无论是西气东输、西电东送、南水北调、东数西算等战略工程现场,还是港珠澳大桥、北京大兴国际机场、“华龙一号”核电机组等标志性项目工地,“青年突击队”、“青年攻坚组”的旗帜处处飘扬。新冠肺炎疫情发生以来,青年不畏艰险、冲锋在前、舍生忘死,32万余支青年突击队、550余万名青年奋战在医疗救护、交通物流、项目建设等抗疫一线,为打赢疫情防控的人民战争、总体战、阻击战作出重大贡献。援鄂医疗队2.86万名护士中,“80后”、“90后”占90%。在武汉火神山、雷神山医院建设工地上,占总数达60%的青年建设者组建13支青年突击队,靠钢铁般的意志和攻坚克难的勇气,拼搏在前、奉献在前,创造了令世人惊叹的建设奇迹,用事实证明中国青年面对困难挫折撑得住、关键时刻顶得住、风险挑战扛得住。

(三)在基层一线经受磨砺
新时代中国青年把基层作为最好的课堂,把实践作为最好的老师,将个人奋斗的“小目标”融入党和国家事业的“大蓝图”,将自己对中国梦的追求化作一件件身边实事,在磨砺中长才干、壮筋骨。
在农村为乡亲们排忧解难,在社区为邻里们倾心服务,在边疆为祖国巡逻戍边……越来越多的青年深入基层、投身现代化建设最需要的地方,在复杂艰苦环境中成就人生。2021年,中共中央、国务院表彰的1981名全国脱贫攻坚先进个人和1501个先进集体中,就有许多青年先进典型。1800多名同志将生命定格在了脱贫攻坚征程上,其中很多是年轻的面孔。在乡村振兴战略实施中,青年领办专业合作社、推广现代农业科技、壮大农村新产业新业态,带头移风易俗、改善农村人居环境、倡导文明乡风,带动农民增收致富,助力农村焕发新貌。截至2021年,47万名“三支一扶”人员参加基层支教、支农、支医和帮扶乡村振兴(扶贫),数百万青年学生参与“三下乡”社会实践活动,为脱贫攻坚和乡村振兴提供新助力。
(四)在创新创业中走在前列
新时代中国青年富有想象力和创造力,思想解放、开拓进取,勇于参与日益激烈的国际竞争,成为创新创业的有生力量。
受益于党和国家的好政策,在经济、社会、科技、文化等领域,青年以聪明才智贡献国家、服务人民,奋力走在创新创业创优的前列。在国家创新驱动发展战略的引领和“揭榜挂帅”、“赛马”等制度的激励推动下,一批具有国际竞争力的青年科技人才脱颖而出,在“天宫”、“蛟龙”、“天眼”、“悟空”、“墨子”、“天问”、“嫦娥”等重大科技攻关任务中担重任、挑大梁,北斗卫星团队核心人员平均年龄36岁,量子科学团队平均年龄35岁,中国天眼FAST研发团队平均年龄仅30岁。在工程技术创新一线,每年超过300万名理工科高校毕业生走出校门,为中国工程师队伍提供源源不断的有生力量,他们用扎实的学识、过硬的技术,持续创造难得的“工程师红利”,有力提升了中国的发展动力和国际竞争力。在国家持续出台创业扶持政策的大背景下,青年积极投身大众创业、万众创新热潮,踊跃参加“创青春”中国青年创新创业大赛、“中国国际互联网+”大学生创新创业大赛等创业交流展示活动,用智慧才干开创自己的事业。2014年以来,在新登记注册的市场主体中,大学生创业者超过500万人。在信息技术服务业、文化体育娱乐业、科技应用服务业等以创新创意为关键竞争力的行业中,青年占比均超过50%,一大批由青年领衔的“独角兽企业”、“瞪羚企业”喷涌而出。中国青年自觉将人生追求同国家发展进步紧密结合起来,在创新创业中展现才华、服务社会。

(五)在社会文明建设中引风气之先
新时代中国青年顺应社会发展潮流,适应国家治理体系和治理能力现代化要求,在社会文明建设中引领时代新风,争当正能量的倡导者、新风尚的践行者。
无论在城镇还是乡村、企业还是学校,青年都自觉把正确的道德认知、自觉的道德养成、积极的道德实践紧密结合起来,带头倡导向上向善社会风气、塑造社会文明新风尚。在城乡社区建设中,越来越多的青年投身社区治理和服务体系建设,主动参加“社区青春行动”,加强实践锻炼、提升服务贡献。在各行各业,青年秉承“敬业、协作、创优、奉献”的理念,踊跃创建“青年文明号”,大力弘扬新时代职业文明,展现新时代职业形象。广大青年运动员弘扬体育道德风尚,以良好的赛风赛纪和文明礼仪,获得竞技成绩和精神文明双丰收。1993年“中国青年志愿者行动”启动以来,志愿服务成为青年参与社会治理、履行社会责任的一面旗帜,成为青年在奉献人民、服务社会中锻炼成长的重要途径。截至2021年底,全国志愿服务信息系统中14岁至35岁的注册志愿者已超过9000万人,他们活跃在社区建设、大型赛事、环境保护、扶贫开发、卫生健康、应急救援、文化传承等各个领域,弘扬“奉献、友爱、互助、进步”的志愿精神,在全社会形成团结互助、平等友爱、共同前进的新风尚。中国青年志愿者扶贫接力计划研究生支教团、大学生志愿服务“西部计划”连续18年派遣41万余名研究生、大学毕业生,到中西部2100多个县(市区旗)开展扶贫支教、卫生医疗等志愿服务。青年始终是大型赛会志愿服务的主体力量,给千家万户乃至全世界留下深刻印象。
四、新时代中国青年胸怀世界、展现担当
青年是国家的未来,也是世界的未来。新时代中国青年既有家国情怀,也有人类关怀,秉承中华文化崇尚的四海一家、天下为公理念,积极学习借鉴各国有益经验和文明成果,与世界各国青年共同推动构建人类命运共同体,共同弘扬和平、发展、公平、正义、民主、自由的全人类共同价值,携手创造人类更加美好的未来。
(一)更加开放自信地融入世界
随着中国对外开放的大门越开越大,新时代中国青年以前所未有的深度和广度认识世界、融入世界,在对外交流合作中更加理性包容、自信自强。
“走出去”的道路越来越宽。通过留学、务工、旅游、考察等方式,中国青年以极大的热情和包容的心态,全方位、深层次了解世界、融入世界、拥抱世界,学习借鉴其他国家的有益经验和文明成果。出国留学是中国青年了解世界的重要途径。1978年,中国选派出国留学人员仅800余名;2019年,超过70万人出国深造,40多年来各类出国留学人员累计超过650万人;1978年回国留学人员仅248人,2019年超过58万人学成回国,40多年来回国留学人员累计达420余万人。与此同时,大批中国青年通过旅游、考察、商务、劳务等方式走出国门、感知世界,2019年国内居民出境达1.7亿人次,中国青年认识世界的渠道更加广阔、国际视野不断拓展。

沟通合作的“朋友圈”越来越大。在各种国际舞台上,中国青年讲述中国故事、参与全球青年事务治理,在双多边框架下积极交流互动、促进合作共赢。中国青年参与双边交流机制更加广泛深入,与各有关国家青年走得越来越近、友谊越来越深。在“中国青年全球伙伴行动”框架下,中国与100多个国际组织及外国政府青年机构、政党和非政府青年组织建立交流合作关系。在中俄、中美、中欧、中印、中日等中外人文交流机制框架下,中国青年在教育、科学、文化、艺术、体育、媒体等领域对外互动合作活跃。中国青年不仅与周边国家和广大发展中国家青年伙伴开展亮点纷呈的人文交流,还通过创新创业、经贸往来、技术交流等方式实现互惠互利。中国青年更加主动地加入国际组织、参加国际会议、参与全球治理,树立了更加亮丽的国际形象。在联合国和其他国际组织中,数百名中国青年为世界和平与发展事业付出辛劳、作出贡献;在联合国青年论坛、联合国教科文组织青年会议和相关多边机制框架下,在亚洲青年理事会等国际性青年组织中,中国青年更加自信地发出中国声音、阐述中国观点,成为沟通中外友好的青年使者。
(二)展现构建人类命运共同体的青春担当
新时代中国青年深刻地认识到,每个民族、每个国家的前途命运都紧紧联系在一起,应该风雨同舟、守望相助,努力把共同的地球家园建成一个命运与共的大家庭。
在心与心的交流对话中汇聚青春共识。中国青年积极倡导、努力践行构建人类命运共同体理念,围绕脱贫减贫、气候变化、抗疫合作等主题,征集世界各国青年故事、传播世界各国青年声音、凝聚世界各国青年共识。2020年,在联合国有关机构、世界卫生组织共同举办的应对新冠肺炎疫情网络会议上,中国青年代表向全世界介绍参与抗疫志愿服务的感人故事、分享科学应对疫情的经验做法。在上海合作组织、金砖国家、G20等国际机制青年领域合作文件的制定过程中,中国青年积极贡献智慧、提出主张,为保障世界各国青年的生存权、发展权、受保护权、参与权贡献智慧。在2022年北京冬奥会、冬残奥会上,各国青年运动员和青年志愿者,超越语言的障碍、文化的差异,用笑容播撒温暖、用拥抱传递友谊、用心灵汇聚力量,共同搭建起“一起向未来”的桥梁,以青春特有的方式向全世界传递了构建人类命运共同体的理念。
在手拉手的并肩前行中绘就美好图景。推动构建人类命运共同体,中国青年铭于心,更笃于行。中国青年积极投身“一带一路”建设,践行共商共建共享理念。几十万名海外中资机构青年员工在异国他乡辛勤工作,为当地经济社会发展作出贡献;开展志愿服务、慈善捐赠、文化交流,增进与所在国青年之间的友谊与合作。以青年为主体的国际中文教师志愿者在100多个国家服务,帮助各国青年学习中华文化。“中国青年志愿者海外服务计划”累计派出超过700名青年志愿者,在亚洲、非洲、拉丁美洲的20多个国家,开展医疗卫生、农业技术、土木工程、工业技术、经济管理、社会发展等方面服务。中国军队青年官兵积极参加联合国维和行动,胸怀人间大爱,恪守维和使命责任,秉持人道主义精神,为世界和平与发展注入更多正能量。截至2020年,4万余人次中国军人为和平出征,16名中国军人在维和行动中牺牲、平均年龄不到30岁。中国青年用行动向世人证明,只要世界各国人民同心同向、携手共进,人类命运共同体的前景必将更加美好。
(三)中国青年的全球行动倡议
人类已经进入互联互通的新时代,各国利益休戚相关、命运紧密相连。当今世界面临越来越突出的治理赤字、信任赤字、和平赤字、发展赤字,混乱、撕裂、不公愈演愈烈。百年变局和世纪疫情叠加,给世界经济发展和民生改善带来严重挑战。和平还是战争,光明还是黑暗,人类在进步和倒退的十字路口面临着重要抉择。时代呼唤全世界青年团结一心,加强彼此了解、相互取长补短,用欣赏、互鉴、共享的观点看待世界,携手构建人类命运共同体。为此,中国青年向全世界青年倡议:
——坚持向美向上向善的价值追求。立正心、明大德、行大道,崇德向善、追求美好,热爱生活、奉献社会,在一点一滴中弘扬真善美、传播正能量。
——展现朝气蓬勃的精神风貌。自信自强、昂扬向上,不断自我提升、自我超越,努力做最好的自己,实现青春梦想和人生价值。倡导健康生活,锻炼强健体魄,涵养阳光心态,保持青春活力。
——为国家发展进步奋斗担当。以主人翁的姿态,刻苦学习本领、发挥聪明才智、大胆创新创造,始终保持拼搏向上、奋斗进取的精神,始终走在时代最前列,担负起国家发展进步的历史责任。
——为世界和平发展贡献智慧力量。胸怀世界、胸怀未来,秉持全人类共同价值,顺应时代潮流和历史大势,站在历史正确的一边、人类进步的一边,维护世界和平,促进共同发展,弘扬公平正义,捍卫民主自由,为建设繁荣美好的世界作出积极贡献。
中国青年真诚希望世界和平稳定、发展繁荣,真诚希望每个国家和地区都能为青年发展提供良好条件,真诚希望全世界青年能够携起手来,为建设一个持久和平、普遍安全、共同繁荣、开放包容、清洁美丽的世界贡献智慧力量、展现青春担当。
结束语
青年一代有理想、有本领、有担当,国家就有前途,民族就有希望。中国的未来属于青年,世界的未来也属于青年。
未来的中国青年,必将“以青春之我,创建青春之家庭,青春之国家,青春之民族,青春之人类,青春之地球,青春之宇宙”,在实现民族复兴的伟大实践中放飞青春梦想。
未来的中国,必将在一代又一代青年的接续奋斗中,实现物质文明、政治文明、精神文明、社会文明、生态文明的全面提升。中国人民将享有更加幸福安康的生活,中华民族将以更加昂扬的姿态屹立于世界民族之林,伟大的中国梦一定能够变成现实。
未来的世界,关系到每一名青年的前途命运,更取决于每一名青年的拼搏奋斗。只要各国青年团结起来、同向同行,坚持平等协商、开放创新、同舟共济、坚守正义,就一定能远离战火硝烟、倾轧斗争,真正建设一个和平发展、亲如一家的“地球村”,共同开创共赢共享、发展繁荣、健康安全、互尊互鉴的美好未来,实现全人类的共同梦想。
中国青年愿同世界各国青年一道,为推动构建人类命运共同体、建设更加美好的世界贡献智慧和力量。
①截至2020年底,全国备案博物馆共5788家,“十三五”期间平均每2天就新增1家。
②即学前教育、义务教育、高中阶段教育、本专科教育和研究生教育所有学段全覆盖,公办民办学校全覆盖,家庭经济困难学生全覆盖。
高等学校新冠肺炎疫情防控技术方案(第五版)
为指导高等学校做好新冠肺炎疫情防控工作,压实校园防控主体责任,有序落实常态化防控与应急处置措施,根据新型冠状病毒肺炎防控方案和当前疫情形势需要,对《高等学校新冠肺炎疫情防控技术方案(第四版)》进行修订,形成本版方案。
一、开学前
(一)学校的准备。
1.重视开学准备。学校根据疫情形势和所在地疫情防控政策要求,加强学校疫情监测综合分析和风险研判,做好新冠肺炎和学校常见传染病预防工作,科学制定开学工作方案,师生员工和学校公共卫生安全得到切实保障后,周密安排师生返校,安全有序推进开学工作。
2.落实“四方责任”。严格落实辖区党委和政府属地责任、行业部门主管责任、学校主体责任、师生员工自我管理责任。高等学校党委书记和校长是学校疫情防控工作第一责任人,全面负责学校疫情防控的组织领导和责任落实,提前有序做好开学前学校疫情防控各项准备。
3.完善联防联控机制。教育行政部门与卫生健康部门、疾控机构加强指导,推动学校与疾控机构、就近定点医疗机构的沟通协调,争取属地政府与辖区内高校建立“包联制”,配合属地积极开展联防联控。卫生健康部门、疾控机构提供专业指导和人员培训,形成教育、卫生和学校、家庭、医疗机构、疾控机构“点对点”多方协作机制、监测预警机制与快速反应机制,做到业务指导、培训、巡查全覆盖。教育行政部门安排专人定期检查评估,开展专项风险排查,确保每项措施落到实处。
4.细化防控方案。学校防控骨干应熟悉掌握当地防控要求、防控方案、医疗服务预案,根据疫情防控形势和师生来源特点,完善常态化疫情防控方案,细化各项防控措施,做到任务明确、责任到人。校医院(医务室)等应发挥与疾控机构、医疗机构的纽带作用。
5.完善应急预案。高校开学前与属地医疗机构、疾控机构和公安机关等做好对接,健全学校疫情处置机制,周密部署、联动高效做好应急预案,做到“点对点”“人对人”。针对性地开展疫情防控多场景、实操性应急演练,确保一旦发生疫情,应急预案各环节能快速响应,应急措施到位,以最快速度落实隔离、转运、流调、封控、治疗、健康监测、信息发布、线上教学、舆情监测、人文关怀、服务保障等。
6.做好防疫储备。提前做好口罩、消毒剂、洗手液、非接触式测温设备等防疫物资储备。在学校内或周围具备隔离条件的宾馆设立临时留观室,位置相对独立,必备物资齐全,操作流程规范,值守人员合格,以备人员出现疑似症状时立即进行暂时隔离,用于隔离的空间和房间数量应尽量充足。加强学校卫生管理员、宣传员等校园防控队伍建设。安排专人负责学校卫生设施管理、卫生保障、监督落实等工作。
7.彻底整治环境。对校园实施全面环境卫生整治,加强对冰鲜冷链物流的监控和管理,保障饮食和饮水安全。对教室、实验室、会议室、食堂、宿舍、图书馆、体育馆、公共卫生间等场所进行彻底卫生清洁消毒、通风换气、垃圾清理。对校园内使用的空调通风系统和公共区域物体表面进行清洁和预防性消毒。
8.加强教育培训。通过各种媒体等途径,全方位开展新冠肺炎防控知识宣传教育,引导师生牢固树立“自己是健康第一责任人”意识。对高校党政领导干部、师生员工开展新冠肺炎疫情防控法规和制度、个人防护与消毒等知识和技能培训。
9.做好信息摸查。建立覆盖全体师生员工的健康监测制度,全面摸查、准确动态掌握在校师生员工的健康状况、新冠病毒疫苗接种情况以及近期行程等信息,拟定师生员工返校方案,精准施策,做到“一校一策,一人一档”。
10.推进疫苗接种。符合接种条件的师生员工的新冠病毒疫苗接种做到应接尽接。符合条件的18岁以上目标人群进行1剂次同源加强免疫或序贯加强免疫接种,不可同时接受同源加强免疫和序贯加强免疫接种。
(二)师生员工的准备。
11.报备健康状况。开学前连续14天每日监测体温以及新冠肺炎相关症状,记录健康状况和活动轨迹,将健康码、行程卡如实上报学校,配合学校做好开学入校健康检查。
12.落实返校要求。及时掌握学校各项防控制度及本地和学校所在地的疫情形势、防控规定,掌握个人防护与消毒等知识和技能。学校正式确定和通知开学时间前,学生未经审批原则上不得提前返校。确需返校的,应履行报批程序。
13.实施分类管理。跨省区返校的高校师生员工开学前需持48小时内核酸检测阴性证明,途中做好个人防护,到校后根据当地防控要求可再分批进行核酸检测。境外师生员工未接到学校通知一律不返校,返校时按照我国相关政策要求接受管理。
二、返校途中防护
(一)返校途中要随身携带足量的口罩、速干手消毒剂等个人防护用品,全程佩戴好口罩,注意卫生,做好防护。
(二)在公共交通工具上尽量减少与其他人员交流,与同乘者尽量保持距离,避免聚集。做好手卫生,尽量避免直接触摸门把手、电梯按钮等公共设施,接触后要及时洗手或用速干手消毒剂等进行清洁处理。
(三)返校途中身体出现疑似症状,应当主动报告,及时就近就医。在机场、火车站以及乘坐飞机、火车等公共交通工具时,应主动配合工作人员进行健康监测、防疫管理等。
三、开学后
(一)学校管理要求。
1.落实主体责任。压实学校传染病防控主体责任,严格落实常态化疫情防控各项措施,细化完善传染病防控工作方案和应急处置方案,落实学校传染病疫情报告制度、因病缺课(勤)追踪登记制度、复课证明查验制度等要求和防控措施。
2.严格日常管理。依托学校、院(系、部、处等)、班级三级公共卫生工作网络,每日掌握师生员工动态,做好缺勤、早退、请假记录。全体师生员工非必要不前往中高风险地区。对因病缺勤缺课师生员工,坚持密切追踪诊断结果和病情进展。加强新冠肺炎相关症状、流感等季节性常见传染病的监测、分析、预警、处置。经常性开展防疫培训、检查排查,将疫情防控作为学校日常管理的重要内容。
3.加强校门管理。全面把控进出校园通道,做到专人负责、区域划分合理、人员登记排查记录齐全。所有人员入校时严格核验身份、测量体温、查看健康码和行程卡,所有人员健康码、行程卡和体温正常、佩戴口罩方可进入。合理设置快递收发点,加强对外卖配送和快递人员核查、登记与管理,加强冷链食品包装、国内国际邮件预防性消毒。积极运用信息化手段,实施便捷的进出校门管理机制。全面排查出入校漏洞,重点检查围栏损坏处、绿植围挡处、矮墙等人员可通过又无人看管的区域,及时修缮、堵上漏洞。
4.加强公共场所管理。落实校园内公共区域卫生管理制度和消毒制度。校园垃圾日产日清,并做好垃圾盛装容器的清洁消毒。使用空调时应当保证空调系统供风安全。疫情期间,增加对公共区域开关面板、水龙头、门把手、楼梯扶手、健身器材等高频接触物体表面的清洁消毒频次。校内大型建设施工现场实行闭环管理,施工人员与校园实现物理隔离。
5.加强食堂卫生管理。落实《教育部办公厅 市场监管总局办公厅 国家卫生健康委办公厅关于加强学校食堂卫生安全与营养健康管理工作的通知》(教体艺厅函〔2021〕38号)要求,食堂餐桌安装隔板,错峰就餐,引导人员保持安全距离。建立就餐、清洁消毒等食堂卫生管理台账。严格执行食品进货查验记录制度,原料从正规渠道采购,保证来源可追溯。做好就餐区域桌椅、地面及餐(饮)具和炊具的清洁消毒,及时收集和处理餐余垃圾。
6.加强宿舍管理。学生宿舍严禁外来人员入内,安排专人负责宿舍的卫生管理和检查,引导学生在宿舍区不聚集、少串门。宿舍要勤通风、勤打扫,保持厕所和公共区域清洁卫生,洗手设施运行良好,做好垃圾清理和日常公共区域清洁消毒。
7.加强活动管理。根据校园情况合理控制人员密度,加强对教室、自习室、图书馆、体育场等公共空间内的人员密度控制。原则上非必要不组织大型室内聚集性活动。
8.加强家属区管理。将家属区纳入社区常态化防控管理,对家属区实行网格化管理。加强学校通勤车辆管理。加强教职员工所在院系与其家属和社区网格管理员的沟通交流,密切注意教职员工家属日常身体情况。
9.开展应急演练。高校在开学后应定期组织开展应对校园突发新冠肺炎疫情的应急演练,提高应急预案的针对性、实用性、可操作性和即时反应能力,检验学校疫情防控骨干和师生员工等对应急预案的熟悉程度,对发现的问题和薄弱环节要及时整改、调整。
(二)师生员工管理要求。
10.遵守校门管理。师生员工应遵守学校校门管理规定,尽量减少出校。学生做到学习、生活空间相对固定,对于因找工作、实习等原因,确应出校的,履行相应程序,允许进出校。
11.加强健康监测。加强师生员工健康监测,一旦出现疑似症状应及时上报,并按照相关规定就医,不带病上课、工作。在当地应对疫情联防联控机制(领导小组、指挥部)的支持和保障下定期组织师生员工开展核酸抽检,对安保、保洁、食堂等校园工作人员加强健康管理和增加核酸检测频次。
12.加强个人防护。符合接种条件的师生员工应积极接种新冠病毒疫苗,并完成加强接种。校园内师生员工应佩戴口罩,做好手卫生,注意与他人保持安全社交距离。校(楼)门值守人员、保洁人员和食堂工作人员工作期间全程佩戴医用外科口罩或以上级别口罩,佩戴一次性手套,食堂工作人员还应穿工作服、戴工作帽并保持清洁、定期洗涤与消毒。
13.落实健康教育。学校把传染病防控知识与技能等内容纳入“开学第一课”,组织师生员工学习《公民防疫基本行为准则》。定期对师生员工开展传染病防控知识技能培训,提高师生员工防病意识和自我防护能力。积极倡导健身活动,养成积极主动健康的生活方式。
14.关注心理健康。加强心理健康知识普及,关注师生员工心理状况,安排心理服务专业人员、社会工作者或志愿者,提供心理健康咨询服务,及时疏导师生员工负面情绪,营造良好的校园氛围。
四、疫情监测与应急处置
(一)关注疫情变化。及时关注学校所在辖区、全国其他地区疫情形势变化。一旦学校所在地区发生本土疫情或新冠肺炎疫情风险等级发生变化,应严格执行当地疫情防控有关要求,立即激活疫情防控应急指挥体系,果断采取处置措施。
(二)强化监测预警。学校在做好常态化疫情防控工作基础上,严格实施师生员工健康监测、体温检测、晨午检和因病缺课(勤)病因追查与登记等措施,执行“日报告”“零报告”制度。师生员工如出现疑似症状,学生应当及时报告辅导员,教职员工应当及时报告校医院,学校及时安排临时隔离室(点),由指定专人负责对被隔离者进行健康状况监测及指导就诊。未设置校医院(医务室)的学校,应当就近前往定点医疗机构进行相应处置。
一旦学校所在县(市、区、旗)发生疫情,要根据疫情扩散风险加密核酸检测频次,提高师生核酸检测抽检比例,推广使用抗原检测。期间学校食堂工作人员、保洁人员、校(楼)门值守人员等工作人员每周开展核酸检测,可适当增加抗原检测。若出现抗原检测阳性者,无论是否出现发热或呼吸道等症状,均需按照新冠肺炎疫情相关人员转运工作指南的要求,由急救中心转运至有发热门诊的医疗机构,进行核酸检测。
(三)快速处置疫情。如师生员工中有新冠肺炎确诊病例、无症状感染者、疑似病例或密切接触者,学校应当立即启动应急处置机制,在2小时内向辖区疾控机构报告,在属地卫生健康、疾控部门指导下,采取封闭管理、全员核酸检测等处置措施,及时安排线上教学。
校园出现疫情后,要按照新型冠状病毒肺炎防控方案,配合做好校内传染源控制和管理,按照属地化原则由疾控机构开展快速全面的流行病学调查和疫情分析研判,根据病例轨迹和流调信息,科学、精准划定风险区域与风险人员。学校积极配合疾控机构等部门做好划定区域和风险场所的先管控、再摸排,有序组织落实风险人员的转运、隔离管控、核酸检测、健康监测等措施,根据受污染的状况和风险采取相应的环境和物体表面的预防性消毒、随时消毒和终末消毒,并做好校园内垃圾、粪便、污水的收集和无害化处理。
师生员工病愈或按期解除集中隔离医学观察,并按规定完成居家健康监测与核酸检测结果阴性后方可返校。返校时,学校要查验由当地具备资质的医疗机构开具的相关证明。
(四)做好卫生保障。各地教育行政部门要会同卫生健康等部门加强督导检查和责任落实,认真排查辖区学校疫情防控措施落实情况,对检查中发现的问题要立行立改,及时跟踪整改到位。学校要加强应急处置保障,对师生员工做到排查、管控、督导、宣教、关爱“五个到位”,妥善解决师生员工学习、工作、生活中的实际困难,及时回应合理诉求和关切,在防疫提醒、生活和防疫物资、医疗保障、心理疏导等方面给予支持。
《学校教职员工疫情防控期间行为指引(试行)》
教育部办公厅
为保障师生健康、校园安全和教学秩序,健康教育专家根据国家发布的学校新冠肺炎疫情防控技术方案,为学校教职工履行疫情防控责任提出以下建议。
一、成为“健康第一”理念的践行者
新冠肺炎疫情深刻影响着学校的教学模式、生活方式和运行秩序。学校教职员工都是校园疫情防控的责任人、奉献者,也是自身健康的负责人、守护者,更是学生健康成长的引路人、促进者。教职员工全身心抗疫,同疫情交战,与时间赛跑。作为教职员工,要践行“健康第一”理念,加强个人防护,保重身体,对自身健康、学生健康和校园健康负责,确保健康、安全、高效工作。
二、校内校外保持健康生活方式
坚持科学佩戴口罩,保持勤洗手、常通风、少聚集等良好卫生习惯。保持心理健康,加强健身锻炼。在校外避免进入通风不良、人群密集的密闭空间或公共场所。减少参加校外大型会议、 培训、聚会、聚餐等聚集性活动,不将疫情风险带入校园。
三、在实践中提升疫情防控能力
自觉接受疫情防控教育培训,遵守《公民防疫基本行为准则》,在日常工作生活和抗疫实践中跟进学习疫情防控政策、法规和制度,提高防病意识、自我防护能力与环境消毒技能,增强疫情防控实际本领。在校园进入疫情防控应急处置状态时,按岗位分工配合做好核酸检测、流调转运、隔离管控、住院就医等重点工作,主动完成教育、教学、管理、服务等各项任务。
四、严格遵守学校疫情防控规定
积极配合入校登记,接受身份核验和体温检测,必要时出示健康码、行程卡、核酸检测结果证明,健康码和体温正常、佩戴口罩方可进入。严格落实外出请假备案制度,非必要不前往中高风险地区,倡导非必要不出校、不出市、不出省。遵守学校疫情防控期间工作规定,学校一旦进入疫情防控应急状态,严格遵守当地封控、管控或防范管理。
五、主动如实报告自身健康状况
主动如实报告自身及共同居住人员的健康状况尤其是新冠肺炎相关症状以及近期行程等信息。符合接种条件的要按要求接种新冠病毒疫苗。配合做好流行病学调查,必要时按照规定接受集中隔离医学观察或就医。
六、引导学生非常时期健康成长
全面履行学校疫情防控职责,为学生履行疫情防控个人责任做表率。各科任课教师认真备课,上好每一堂课,线上教学高质量,线下教学保安全。辅导员、班主任密切与学生及其家长联系, 倾听学生心声,加强学生思想引导、生活关心、心理关爱。分类精准指导在校、居家防护、隔离医学观察或住院就医的学生安全学习、健康生活。
七、当好全校疫情防控的领航者
学校党组织书记和校长全面负责学校疫情防控的组织领导,明确各部门、各岗位教职员工的防控职责并组织监督落实,关心关爱全体师生员工身心健康。组织落实国家决策部署、属地政策规定、教育系统要求,加强学校常态化疫情防控,完善学校突发疫情应急预案,健全学校疫情应急处置机制,将学校疫情防控纳入属地联防联控机制。
八、认真履行学校医护工作职责
校医院、医务室等工作人员应发挥专业技术保障作用。支持学校制定实施疫情防控方案、突发疫情应急预案。对接联系疾控机构、医疗机构,做好桥梁纽带。负责学校卫生设施管理、卫生保障、监督落实等工作。组织校内外出就医人员的闭环管理。
九、从严执行校内留观场所规定
校内(临时)隔离(留观)室的工作值守人员,要确保必备物资齐全,操作流程规范,记录详细完整,业务技术合格,以备人员出现发热等症状、可疑感染或较高风险暴露时立即进行紧急隔离。
十、服从校园防控队伍各项要求
学校卫生管理员、宿管人员、辅导员或班主任、校内志愿者、 宣传员等校园防控队伍要规范开展服务。加强个人防护,按照规定坚守岗位,原则不出校门,不参加具有疫情风险的活动。负责学生管理和服务的校园防控人员,必须掌握“三区两通道”和穿脱防护服等基本知识和技能。
十一、特殊岗位人员加强健康管理
校(楼)门值守人员、保洁人员和食堂工作人员等应接种新冠病毒疫苗,工作期间全程佩戴医用外科口罩或以上级别口罩, 佩戴一次性手套,口罩弄湿或弄脏后,及时更换。食堂工作人员应当穿工作服、戴工作帽并保持清洁、定期洗涤与消毒。如出现发热等新冠肺炎相关症状,应立即上报并及时就诊,不得带病工作。校内工地施工人员进入校园及到岗工作应检测体温,查验健康码、行程卡。
十二、外联人员遵守闭环管理要求
校内负责外出采购以及接受校外物流的工作人员,科学佩戴 N95 口罩和防疫手套,强化个人防护,按规定做好物流缓冲区物资管理工作,对外来物资配送和快递人员核查、登记与管理,加强冷链食品包装、邮快件预防性消毒,接触校外来人应保持安全距离。根据疫情变化遵守学校相对闭环管理规定,减少或不与校内其他教职员工接触。
《新时代加强和改进共青团思想政治引领工作实施纲要》
(2022年4月8日团中央书记处会议通过2022年4月20日发布)
党的十八大以来,以习近平同志为核心的党中央高度重视青少年思想政治工作,提出一系列明确要求,作出一系列重大部署。在党中央领导下,共青团聚焦为党育人主责主业,坚持“全团抓引领”,推动青少年思想政治工作开创了新局面、取得了新成效。总结经验,面向未来,为更好协助党抓好后继有人这一根本大计,进一步提升新时代共青团思想政治引领工作水平,制定本实施纲要。
新时代加强和改进共青团思想政治引领工作的总体要求是:以习近平新时代中国特色社会主义思想为指导,全面贯彻党的十九大和十九届历次全会精神,深入贯彻落实习近平总书记关于青年工作的重要思想,切实增强“四个意识”、坚定“四个自信”、做到“两个维护”,牢牢把握为党培养中国特色社会主义事业合格建设者和可靠接班人的根本任务,遵循思想政治工作规律和青少年成长规律,突出理想信念教育,彰显实践育人特色,建强网上引领阵地,落实意识形态工作责任制,全团动手、守正创新,面向基层、面向实际,引导广大青少年坚定听党话、跟党走,努力成长为能够担当民族复兴大任的时代新人,为实现党的第二个百年奋斗目标汇聚强大青春力量。
一、主要项目
新时代共青团思想政治引领工作要聚焦为党育人的主责主业,紧扣新的形势要求,巩固发扬传统品牌优势,优化创新项目载体,努力构建各有侧重、彼此衔接的系统化工作体系。
1. 开展各类主题教育活动。以团支部、少先队中队为基本单位、团课队课为基本载体,持续开展“学党史、强信念、跟党走”、“青春心向党·建功新时代”主题教育。要始终将学习宣传贯彻习近平新时代中国特色社会主义思想作为重中之重,教育引导青少年深刻领悟“两个确立”的决定性意义,不断增强对以习近平同志为核心的党中央的思想认同、政治认同、实践认同和情感认同。要面向基层,明确全团统一要求,深入发动基层组织,广泛覆盖普通团员和广大少先队员,科学制定评价标准,确保主题教育活动在基层落实落细。要创新形式,紧密结合当代青少年思想特点和行为习惯,精心设计内涵丰富、形式新颖、互动性强的教育内容,切实提升针对性和实效性。要以推动党史学习教育常态化长效化为基础,探索将各类主题教育的有益经验和有效做法转化为制度化成果。
2. 实施新时代思想引领工程
——提升团课、队课质量。紧紧围绕习近平新时代中国特色社会主义思想的学习宣传阐释,以培养新时代青少年理想信念、政治认同、道德品质、组织意识为重点,科学构建适应不同年龄、不同领域团员、队员学习特点的模块化、系统化课程体系,采用课程学习、案例分析、知识研讨、互动交流等多种学习形式,建设分层级团课、队课讲师资源库,探索建立示范性团课、队课评比共享制度,切实提升团课、队课的时代性、针对性和实效性。创新办好“青年大学习”、“红领巾爱学习”网上主题团课、队课,逐步实现以线上学习为主转变为线上供给优质内容、线下开展组织化学习相结合的模式,努力打造广大青少年学习党的创新理论的品牌工程。
——完善“青年讲师团”和“红领巾巡讲团”计划。着眼打造青年理论武装的轻骑兵,遴选一批政策理论素养深、翻译转化能力强、现场宣讲效果好的青年宣讲骨干,不断完善集体备课、技能培训、线上产品延伸制作等工作机制。进一步改进宣传形式和内容,针对少先队员要突出儿童化转化,针对学生团员青年要更突出内容差异性,针对社会领域团员青年要更突出组织覆盖面,常态化围绕重大主题、聚焦青少年思想困惑和关切诉求,开展分众化、互动式、小范围理论宣讲,把党的创新理论讲清楚、讲明白,让青少年听得懂、记得住。全团各级宣讲团成员每年宣讲不少于5次。
——深化青年马克思主义者培养工程。着眼共青团组织为党育人职责,努力在各领域培养一批具有忠诚政治品格、浓厚家国情怀、扎实理论功底、突出能力素质,忠恕任事、人品服众的青年政治骨干,巩固完善“432”培养体系,推动各层级各领域开设“青马班”,启动实施“青马工程”西部计划与研究生支教团专项。强化制度化、机制化培养,突出理想信念和政治工作本领双提升,建立信息反馈制度,鼓励各级学员深入青年群体开展调研,常态化了解青年思想动态,健全政策宣讲制度,组织学员面向青年群体开展宣讲,广泛宣传党的政策主张、理论成果,完善岗位建功机制,积极发挥示范引领作用。全团每年培养不少于50万人次。
——持续举办“青社学堂”。坚持正面引导、解疑释惑、分众分层、注重实效的原则,以培养创新精神、工匠精神为重点内容,面向各行业、各领域的新兴青年,用灵活多样、时尚新颖的方式组织开展理论学习、国情考察、成就教育、形势政策教育、社会实践等,帮助他们实现社会价值,找准人生定位,提升能力素养。
3. 开展爱国主义教育。巩固深化共青团爱国主义教育系列品牌活动。开展“国旗下成长”系列仪式教育活动,将国旗、国歌作为青少年常态化爱国主义教育的重要符号。开展国情教育、形势政策教育、国家安全教育、国防教育,厚植青少年的家国情怀。将入队入团仪式、十八岁成人仪式等与祭奠英烈结合起来,让青少年在“沉浸式”氛围中,接受爱国主义、革命英雄主义熏陶。依托爱国主义教育基地、青少年教育基地、青少年革命传统教育基地等,广泛开展实地学习、参观寻访活动。重塑“少年军校”、“少年警校”校外活动体系,探索实现组织身边化、活动日常化、运行社会化、特色地方化的创新模式。
4. 开展中华民族共同体意识教育。依托共青团对口支援机制,以西藏、新疆等民族地区为重点,大规模组织青少年参与书信手拉手、“石榴籽一家亲”、“同心营”、“民族团结我践行”等融情交流活动和社会实践,推动各民族青少年广泛交往、全面交流、深度交融。打造全国、省、市三级民族团结宣讲队伍,深入广大青少年开展宣讲,讲述身边的民族团结故事,传播民族团结好声音。深化中华民族共同体意识青年化解读,推出视频、图片、读本等文化宣传产品。
5. 开展道德品质教育。坚持贯穿结合融入、落细落小落实,统筹教育教学、实践养成、文化熏陶、制度保障等方式,不断健全培育和践行社会主义核心价值观长效机制。深化中华传统美德宣传教育,打造“青少年传统文化周”品牌,开展中华传统节日、中华传统礼仪等宣传推广,传承优良家风家教。深入实施青少年文化精品工程,充分发挥文学作品、音乐舞蹈、书法绘画、影视戏剧等文艺作品的道德教化作用。
6. 深化中国青年志愿者行动。着力提升青年志愿服务育人的感知性、体验性、自主性,拓展提高“西部计划”和“研究生支教团”的价值引领和社会贡献度。组织青少年常态化参与青年志愿者服务“社区行动”、留守儿童“关爱行动”、助残“阳光行动”、助老“金晖行动”、高校提升计划等志愿服务重点项目,引导青年在乡村振兴、社区治理、扶弱助残、生态保护、大型赛事、抢险救灾、疫情防控等志愿服务活动中坚定理想信念、培养爱心善意和彰显责任担当。加强中国青年志愿者协会思想引领和组织吸纳功能,注重强化志愿服务项目供需对接管理,深入推进志愿服务阵地建设,健全志愿者培训制度,扶持志愿服务类青年社会组织发展,探索完善志愿服务制度体系建设。
7. 开展劳动教育。不断提升青少年劳动教育内涵和外延,把养成劳动习惯、强化劳动情感、掌握劳动技能结合起来。探索建立共青团、少先队义务劳动机制,组织团员、队员积极参与校园美化绿化、社会公益等劳动。推广普通劳动职业体验活动,利用周末、节假日组织青少年深入厂矿车间、农村社区、田间地头,开展农民、农民工、环卫工人、保洁员、外卖小哥、快递员等职业体验。加强劳动情感宣传,引导青少年尊重普通劳动者,珍惜劳动成果,认识和体会劳动最光荣、劳动最崇高、劳动最伟大、劳动最美丽。
8. 开展正面舆论宣传。建强用好团属报刊和新媒体平台,坚持团结稳定鼓劲、正面宣传为主,在凝心聚力、团结奋进上下功夫,唱响主旋律、壮大正能量。加强理论宣传、政策宣传、成就宣传、典型宣传,把党的创新理论、战略部署、重大举措宣传好,把党带领人民取得的伟大成就宣传好,把广大青年建功新时代的青春风采宣传好。策划推出一系列新颖鲜活接地气、昂扬向上有朝气的宣传产品,通过音乐、视频、图片、漫画、小程序、网络直播、微博话题以及其他青少年乐于参与的网络活动等,形成强大宣传声势,营造浓厚氛围。
9. 创新网络舆论斗争。发扬斗争精神、强化斗争意识,针对网络造谣和历史虚无主义、民粹主义、新自由主义等错误思潮进行坚决斗争。加强共青团和少先队网上工作力量建设,充分发挥网络文明志愿者队伍作用,加强培训指导,改进战术战法,不断提升工作能力。深入研究青年群体思想动态,加强舆情监测、分析和研判,及时发现苗头性、倾向性问题,增强斗争的前瞻性、针对性、实效性。严格落实党的意识形态工作责任制,自觉提高政治站位,带好团员团干部和相关工作队伍,管好宣传舆论阵地,切实做到守土有责、守土尽责。
10. 加强心理健康教育。将心理健康教育作为重要内容,纳入新时代青少年思想政治引领工作总体体系。以“12355”青少年服务台为牵引,建立健全共青团心理健康服务体系。强化省级区域中心建设,探索建设全国统一的网络呼叫平台,进一步擦亮“12355”品牌。强化专业力量支持,建立心理服务专家库,持续关注青少年心理特点,及时发现苗头性问题并提供科学指导。抓住中高考、开学季等重要时间节点,开展“中高考减压”、“青春自护”等线上线下活动,帮助青少年养成健康心理素质。
二、基本方法
新时代共青团思想政治引领工作既要坚持行之有效的传统做法,又要适应新形势,推进理念创新、手段创新、技术创新,使思想政治引领工作始终贴近青年、充满活力。
1. 突出组织化教育优势。将面向青少年开展思想政治引领工作作为各级团、队组织的核心职责,以组织化学习为基本方式,以团支部、少先队中队为基本单元,将“三会两制一课”、主题团队日等作为开展思想政治引领工作的基本载体,不断强化党、团、队相衔接培养链条的思想政治引领工作功能。青联、学联广泛参与,各级各类青年社团同步行动,发挥团代表联络站、青年之家等各类团属工作阵地作用,依托组织体系实现全面覆盖、深入基层、直达青少年。
2. 加强“青年化”理论阐释。聚焦回应关切、释疑解惑,区分不同年龄不同群体青少年,探索对体系化内容进行元素化解析,对宏大理念理论进行政策性解读,对文件理论语言进行“青言青语”转化,结合具体场景,结合现实事例,结合青少年个人成长,把故事讲生动、把逻辑讲明白、把理论讲透彻。
3. 深化实践育人工作。把实践育人作为共青团开展思想政治引领的特色优势,紧紧围绕青少年进行社会观察、体验社会参与的内在需求,组织开展“三下乡”、“返家乡”等主题社会实践,“挑战杯”、“振兴杯”、“创青春”、“志交会”等竞赛活动,实施大学生社区实践计划,深化高校共青团“第二课堂成绩单”制度,引导广大青少年在奉献社会、服务人民中锤炼思想、体悟成长。注重开展青少年政治体验,以了解我国国体、政体,掌握政治常识、增进政治认同为目标,在全国范围内遴选、建立参观体验点,探索规范化运行模式。深化“扬帆计划·中央和国家机关大学生实习”,引导青年大学生认知国家治理体系、感受国家政治运行。提升“共青团与人大代表、政协委员面对面”活动质量,优化主题选择、完善工作机制、强化成果运用,畅通扩大青年政治参与渠道。深化“模拟政协提案”活动,突出政治导向和育人功能,引导青少年在实践中增强中国特色社会主义制度自信。
4. 用好网络新媒体手段。持续推动网络新媒体为思想政治引领工作“赋能”,深入实施共青团宣传思想产品化战略,不断创作推出有思想内涵、有精良品质、有广泛影响的共青团网络文化产品。加强共青团网络新媒体矩阵建设,加强网上少先队建设,提升团属新媒体协作能力,聚合全团各类互动平台资源,形成系统效应。探索线上线下深度融合,将共青团网络新媒体优势与组织化动员优势结合起来,形成思想政治引领的强大合力。
5. 强化典型引领示范。坚持先进性与广泛性相结合,提升青年五四奖章、“两红两优”、乡村振兴青年先锋、“向上向善好青年”、“中国青年好网民”等青少年榜样的说服力,凝练青年突击队、青年文明号、青年岗位能手、青年安全生产示范岗等传统品牌的新时代内涵,挖掘弘扬可信可学的感人事迹、奋斗历程、精神品格,推动形成见贤思齐、崇德向善的良好氛围。依规依法开展各类青年荣誉表彰工作,探索完善先进模范发挥作用长效机制,激发青少年的思想认同、情感共鸣和学习行动。
6. 坚持解决思想问题和解决现实问题相统一。推动《中长期青年发展规划(2016—2025年)》纵深实施,鲜明突出政策导向,聚焦就业、住房、教育、养老、托幼等问题倡导、推动出台政策举措,持续推进青年发展型城市建设,着力帮助青年缓解现实压力、舒展精神状态、增强发展信心。持续开展“我为青年办实事”、“我为同学做件事”实践活动,针对青少年“急难愁盼”突出需求,集中全团力量和资源,帮助青少年实实在在解决成长过程中的困难事、烦心事。
7. 及时准确把握青年群体思想动态。建立健全青年舆情监测机制,开展常态化大样本调研,更好发挥智慧团建平台作用,充分用好线下座谈交流等方式,及时准确掌握青年群体思想动态,提升感知青年的能力水平。
三、工作机制
共青团思想政治引领工作是党的思想政治工作的重要组成部分,要坚持在大局中找准定位,加强统筹协同,提高制度化规范化水平,强化激励约束,不断完善工作机制,努力提升工作效能。
1. 注重融入大局。积极融入全党思想政治工作大格局,加强与党委政府出台相关政策的有效衔接,为共青团思想政治引领工作提供政策依托和制度保障。积极融入各地新时代文明实践中心等重要平台建设,发挥各类爱国主义教育基地、公共文化设施等作用。提高社会化合作能力,有效整合运用社会资源开展工作。
2. 强化全团协同。巩固全团抓思想政治引领的格局,加强机制协同、工作协同、成果协同、阵地协同。在全团层面构建和完善全领域发展、全流程参与、全战线统筹、全形态展现的思想政治引领模式。充分调动各级团组织积极性、主动性和创造性,有效实现力量集聚和成效集聚。
3. 加强能力建设。健全团干部理论学习制度,把学习领会习近平新时代中国特色社会主义思想摆在首要位置,深入学习习近平总书记关于青年工作的重要思想,将学习融于日常、融于工作。以政治教育为根本,以业务培训为重点,依托各级团校及团属各类培训基地,强化团干部开展思想政治引领的能力训练。引导团干部将面向青少年开展宣讲作为基本素质要求,各级团干部每年要深入基层、面向青少年至少开展1次面对面宣讲交流。
4. 优化评价机制。探索建立内容全面、指标合理、方法科学的思想政治引 领工作评价体系,综合运用党政评价、青年评议、第三方测评等方式开展评价,努力实现工作可预期、可描述、可度量,将有关结果纳入落实全面从严治团情况监督检查内容,纳入团组织、团干部综合考核评价内容。加强保障激励,团组织开展的荣誉表彰、先进选树等适当向思想政治引领工作领域倾斜,探索建立思想政治引领工作优秀成果等评选项目。



