圆梦本科应用专升本通知2026年专升本报名通道即将开启
各位怀揣本科梦想的同学们:
2026年全日制专升本报名正式启动!这是国家为专科生量身打造的全日制学历提升通道,是通往本科院校、实现学业进阶的关键跳板。更是一生仅有一次的宝贵机遇,仅限应届专科毕业生报考,错过再无补报可能,是你告别专科文凭、斩获全日制本科证书的唯一捷径!
同学们把握2026年专升本机遇,开启本科学习新征程!
特别提醒:2026年专升本报名时间较往年提前,务必牢记关键节点,避免因疏忽错过报名!
一2026 年专升本核心政策
一、招生对象与报考条件
1. 招生对象:仅限 2026 年湖北省普通高校全日制高职(专科)应届毕业生,需能如期取得专科毕业证书。
2. 报考条件:
1. 思想品德良好,热爱祖国、遵纪守法,在校期间无未撤销的纪律处分;
2. 修完高职高专教学计划规定课程,成绩良好,确保能如期毕业;
3. 身体健康,符合高校就读基本要求。
二、报名时间与流程
1. 报名平台:湖北省高等学校普通专升本报名平台网址:http://zsb.e21.cn,仅支持网络报名,逾期无法补报。
2. 报名时间:2026 年3月10日至13日(重要提示:本次报名时间较往年提前,务必提前规划,避免逾期!),每人仅限报考1所高校的1个专业,不可多报或更改。
3. 关键提醒:
1. 报名前需完成 “学信网” APP 注册与实人验证,核查学籍信息(姓名、身份证号、学校、专业等),信息有误需提前联系专科院校更正;
2. 报名时需上传符合要求的电子照片(宽480像素×高640像素,分辨率 300dpi,JPEG格式,20KB-40KB,不得修改人像特征或添加额外元素);
3. 报名结束后,学校将审核志愿信息,审核未通过者可于2026 年3月18日规定时间内更正1次志愿,逾期不可修改。

三、资格审核与缴费
1. 审核材料提交:2026年3月20日8:00-3月22日12:00,登录必赢优惠y272net专升本考试报名系统(网址:https://ptzsb.wtbu.cn)。2. 上传以下原件扫描件/照片:
2.1《2026年湖北省普通高等学校专升本报名申请表》(需本人签字+专科院校学籍审核签字盖章);
2.2 已修课程成绩单(需专科院校成绩审核盖章);
2.3 教育部学籍在线验证报告。
3. 缴费要求:审核通过后,于2026年3月22日17:00 前在上述报考系统缴费(费用80元:英语科目30元+专业科目50元),逾期未缴费视为放弃考试资格,缴费后不予退费。
四、考试与录取关键规则
1. 考试安排:2026年4月17日(星期五),公共课(英语9:00-11:00,专业课14:00-15:30 );
2. 考试形式:除舞蹈表演专业为面试外,其余专业均为闭卷笔试,所有科目无选择题、判断题,侧重专业基础能力考查;
3. 准考证打印:2026年4月10日---4月17日登录报考系统打印,考试时需携带准考证+本人二代身份证。
4. 录取规则:
4.1 按总分(英语+专业课)分专业从高分到低分录取,总分相同则按英语成绩排序;
4.2 正式录取前公布单科最低控制线,2026年7月31日前未取得专科毕业证书者,将取消录取资格;
4.3 第一轮未录满的专业将参与补录,未被录取的考生可按补录计划重新报名,补录按英语成绩排序录取。
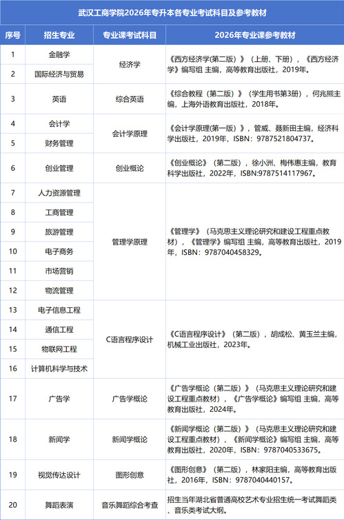
二招生专业和计划

招生专业如下,分专业计划另行发布。

备注:
1.舞蹈表演专业设置音乐舞蹈方向,招收音乐专科基础的学生。
2.报考学生只能填报我校一个招生专业,且符合允许报考的专业类别。具体参考《必赢优惠y272net2026年专升本报考专业对应一览表》

参考教材


同学们,全日制专升本只有一次报考机会,错过将无法重来!此刻的犹豫,可能会成为未来的遗憾;现在的果断,却能为你打开本科大门 。
别让犹豫辜负了曾经的努力,别让遗憾伴随未来的旅程,快来加入我们,一起奔赴本科的美好时光!
责编:程梦圆
审核:朱威


